HOME   LIST
‹–   –›

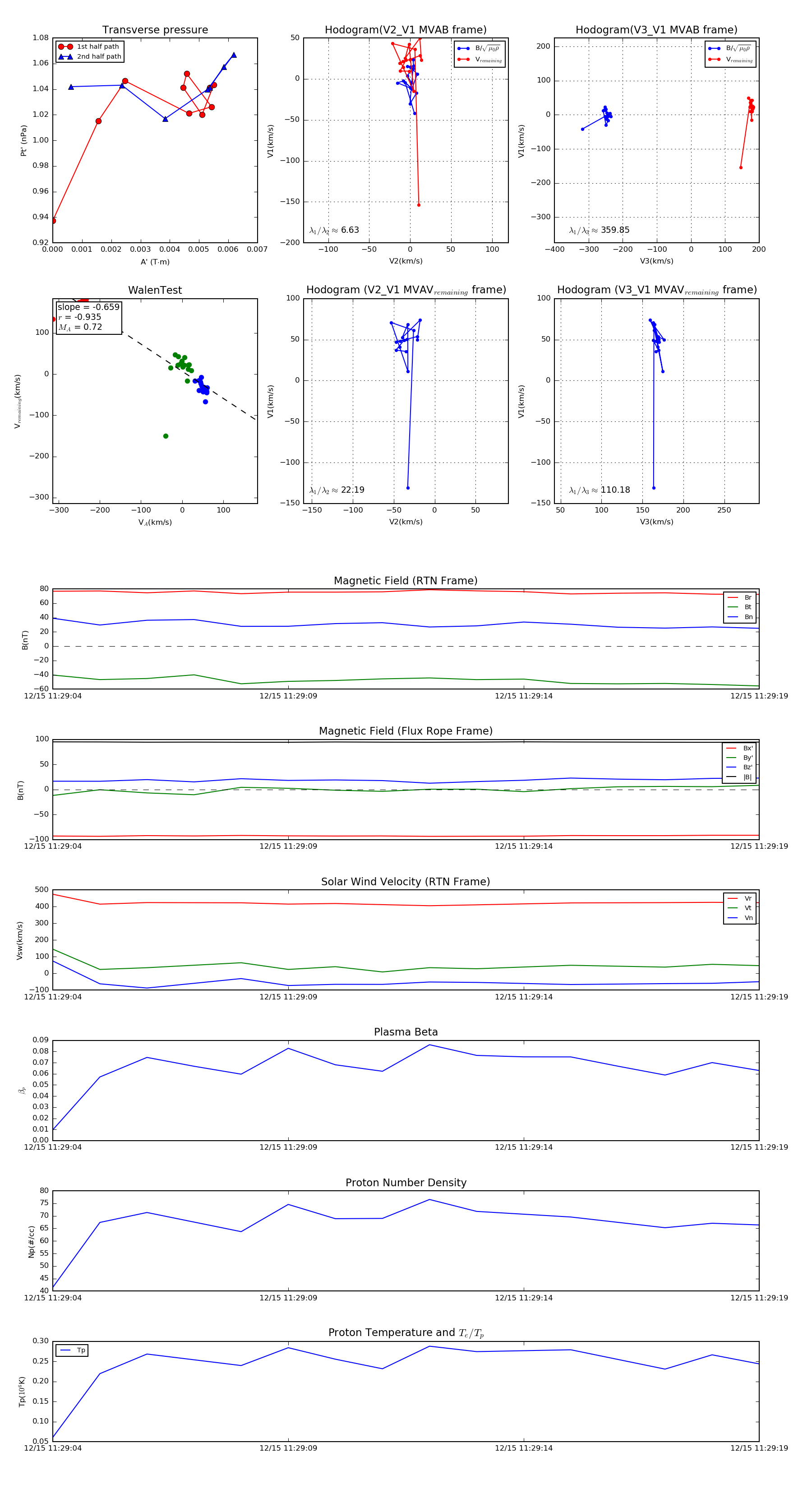
Flux Rope in 2022

Flux Rope Event 2022-12-15 11:29:04 ~ 2022-12-15 11:29:19 (16 seconds)


plot