HOME   LIST
‹–   –›

Flux Rope in 2022

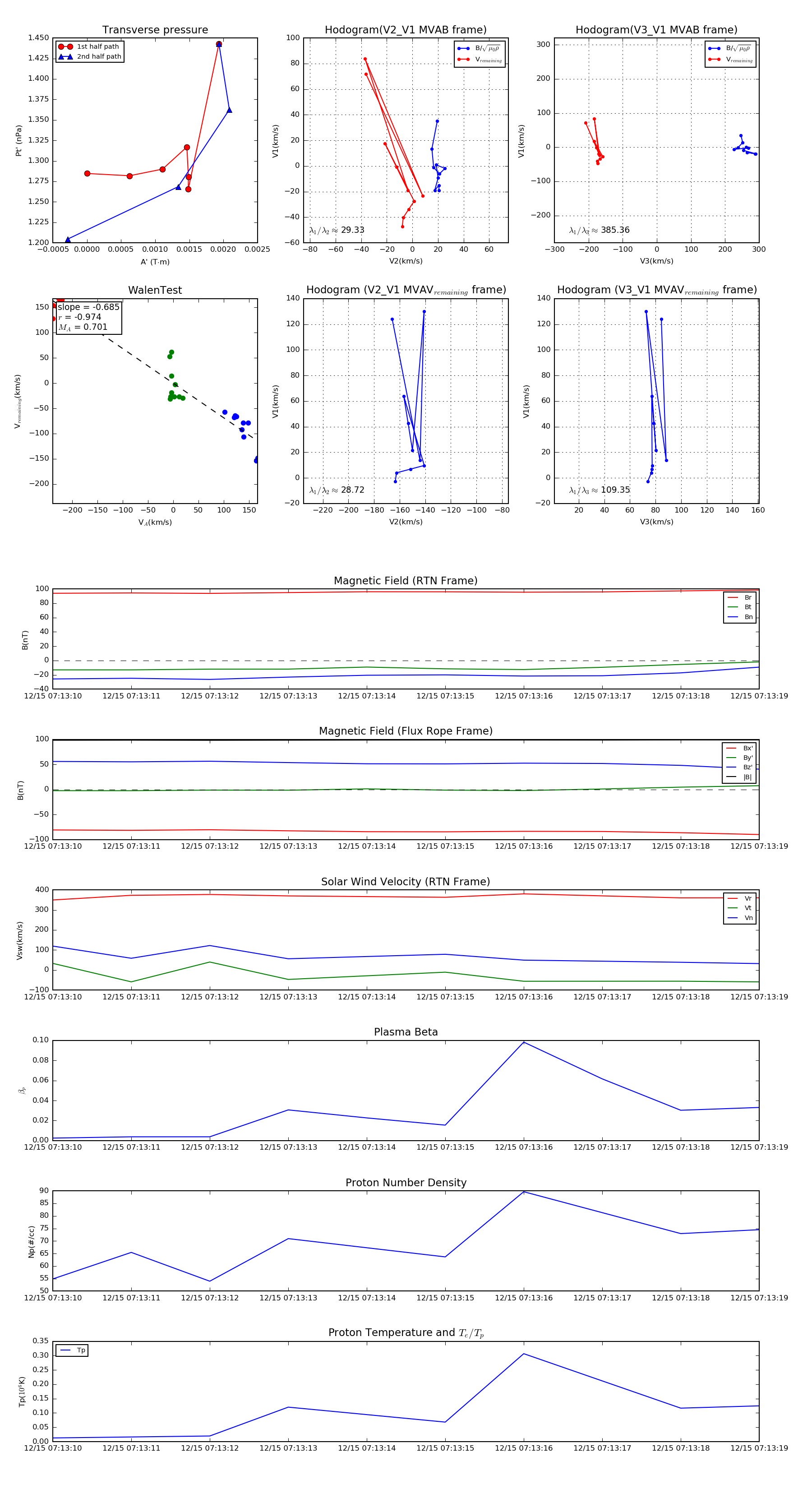
Flux Rope Event 2022-12-15 07:13:10 ~ 2022-12-15 07:13:19 (10 seconds)


plot