HOME   LIST
‹–   –›

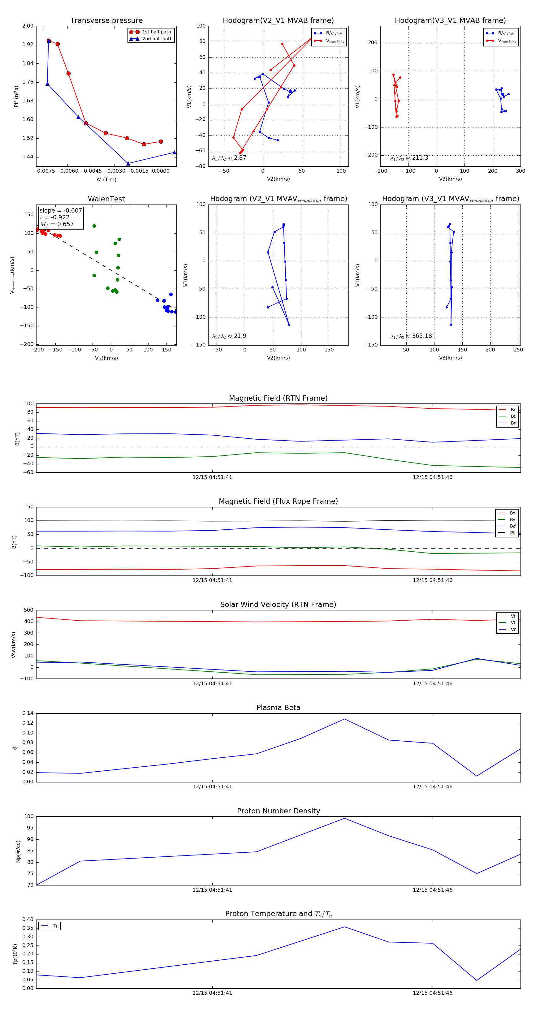
Flux Rope in 2022

Flux Rope Event 2022-12-15 04:51:37 ~ 2022-12-15 04:51:48 (12 seconds)


plot