HOME   LIST
‹–   –›

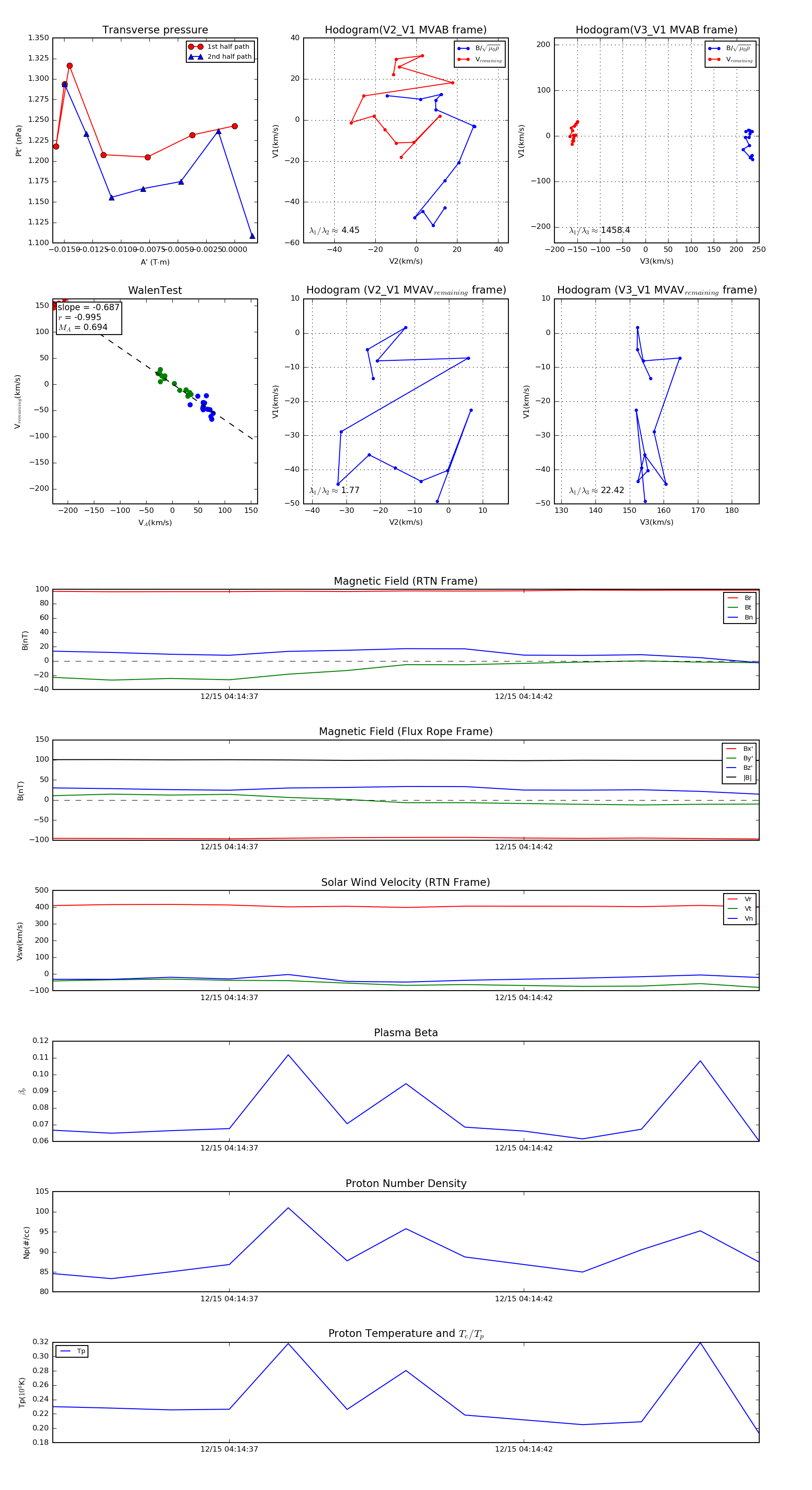
Flux Rope in 2022

Flux Rope Event 2022-12-15 04:14:34 ~ 2022-12-15 04:14:46 (13 seconds)


plot