HOME   LIST
‹–   –›

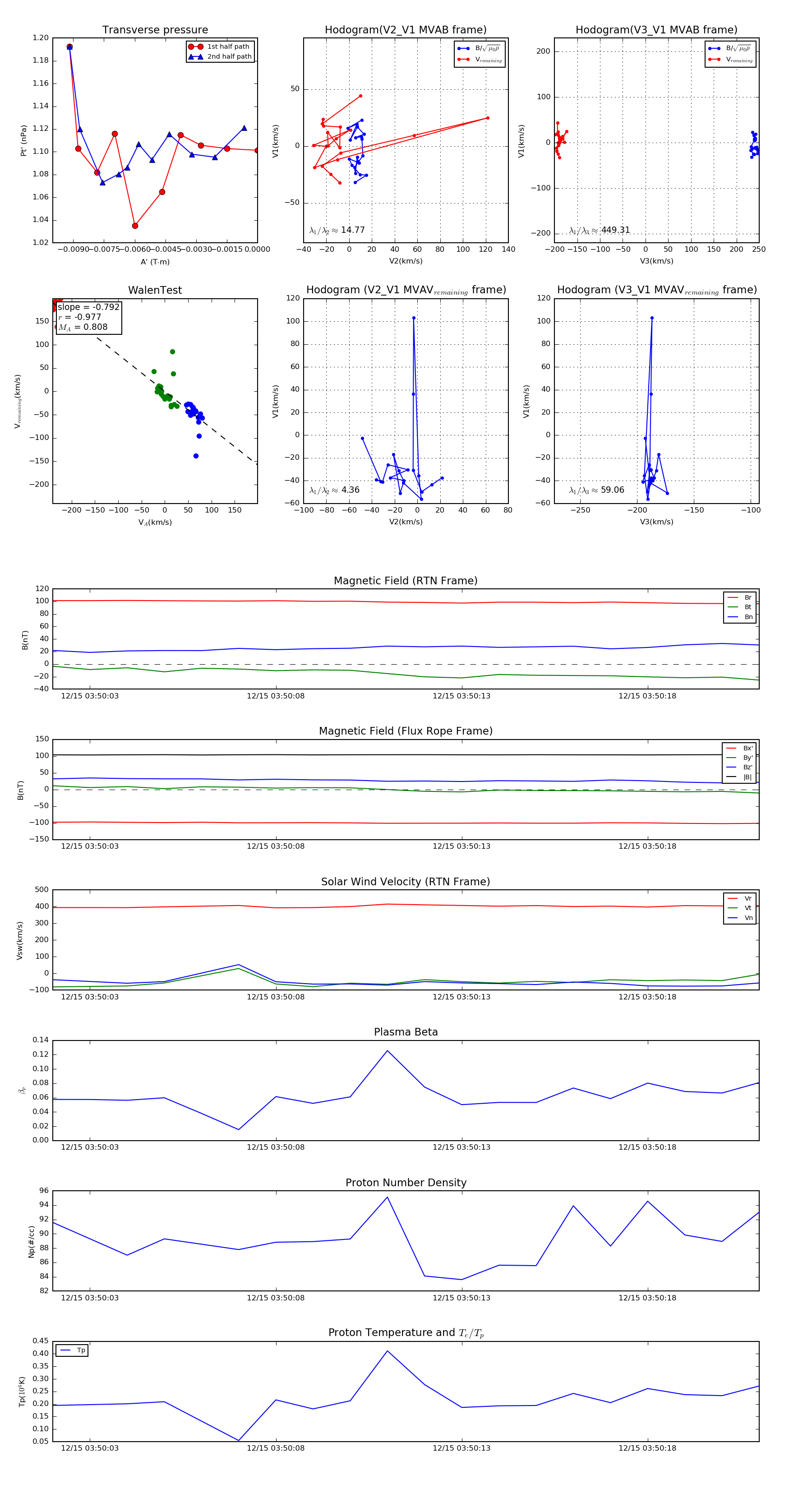
Flux Rope in 2022

Flux Rope Event 2022-12-15 03:50:02 ~ 2022-12-15 03:50:21 (20 seconds)


plot