HOME   LIST
‹–   –›

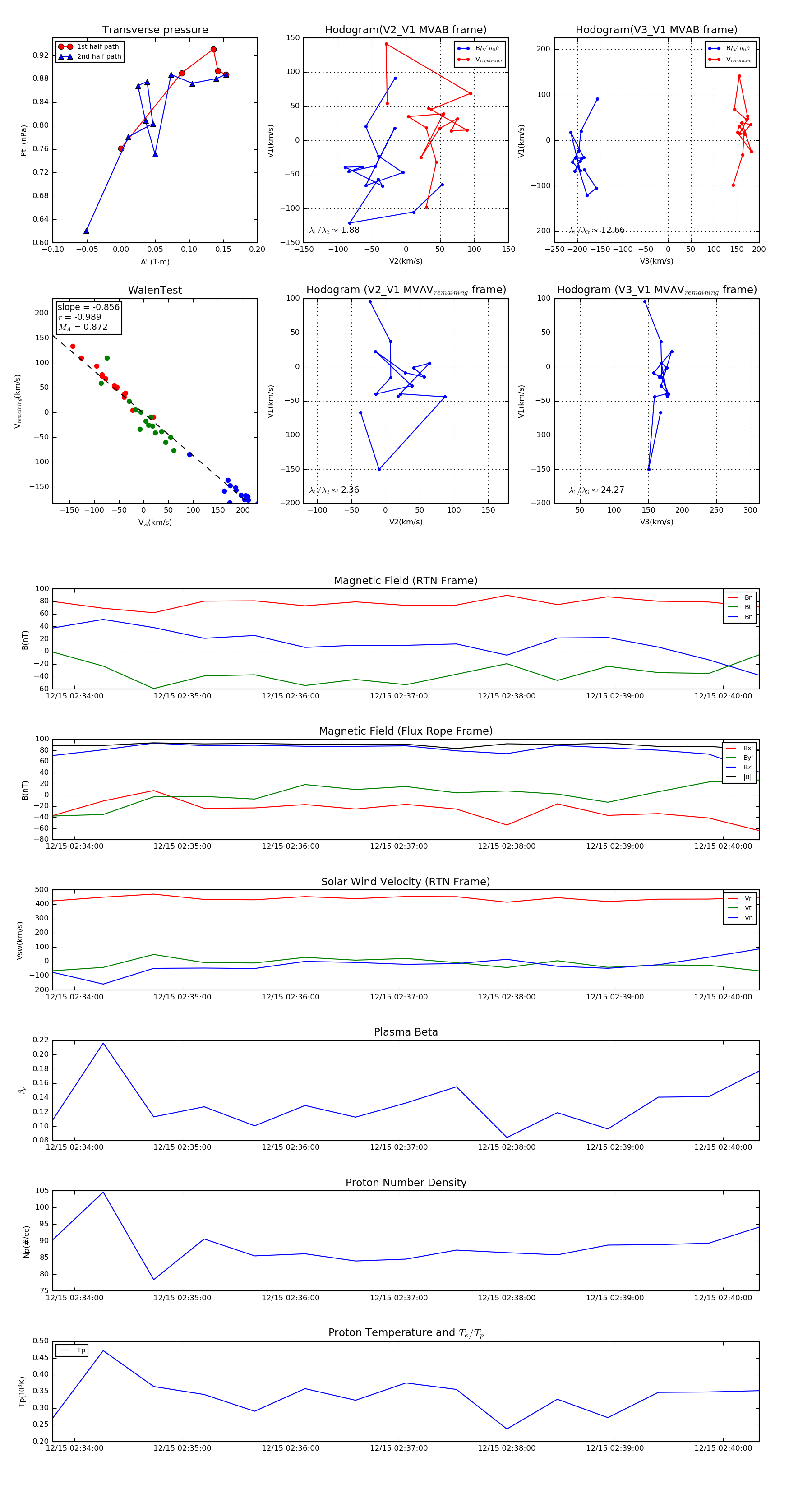
Flux Rope in 2022

Flux Rope Event 2022-12-15 02:33:48 ~ 2022-12-15 02:40:20 (393 seconds)


plot