HOME   LIST
‹–   –›

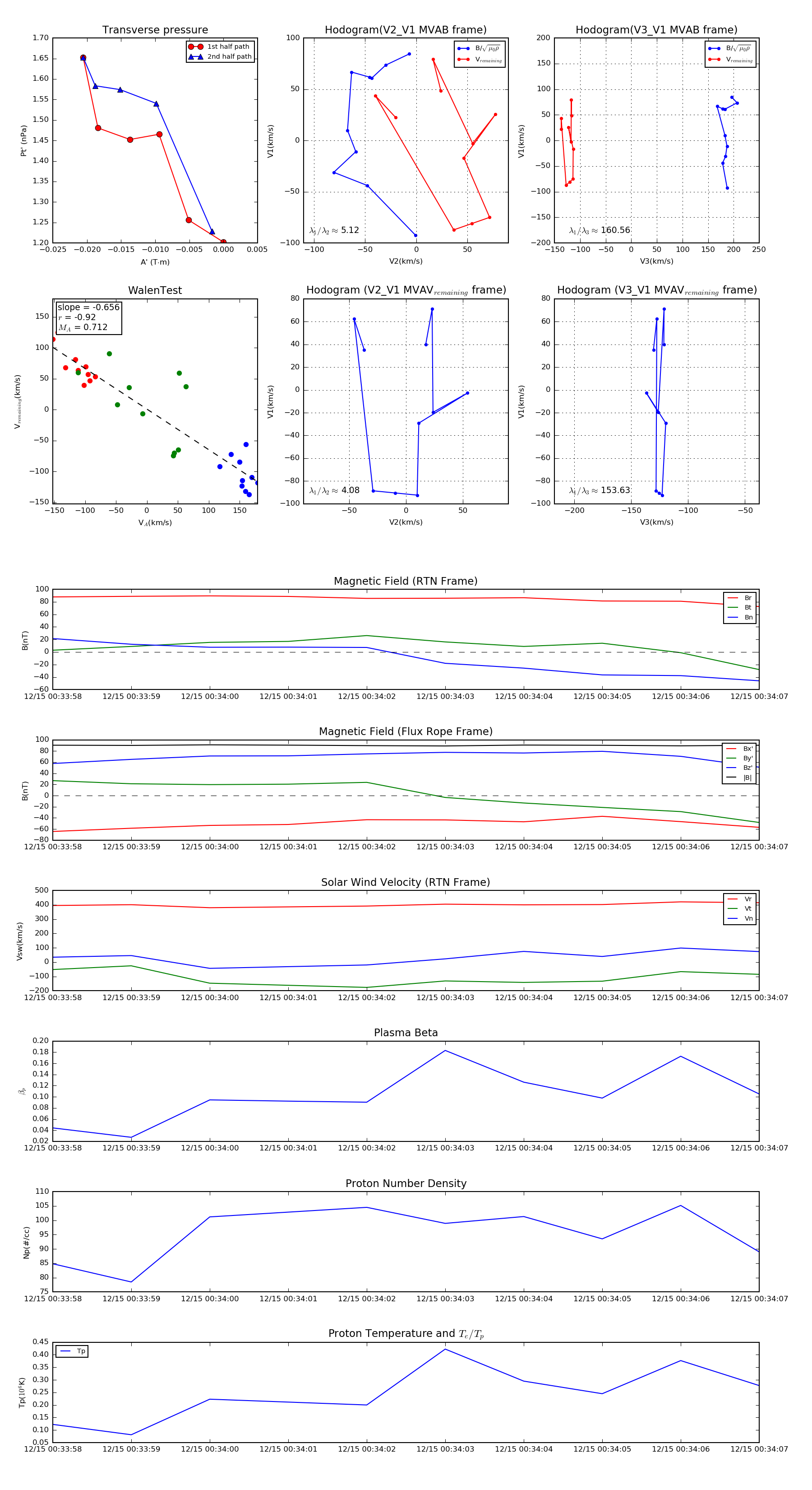
Flux Rope in 2022

Flux Rope Event 2022-12-15 00:33:58 ~ 2022-12-15 00:34:07 (10 seconds)


plot