HOME   LIST
‹–   –›

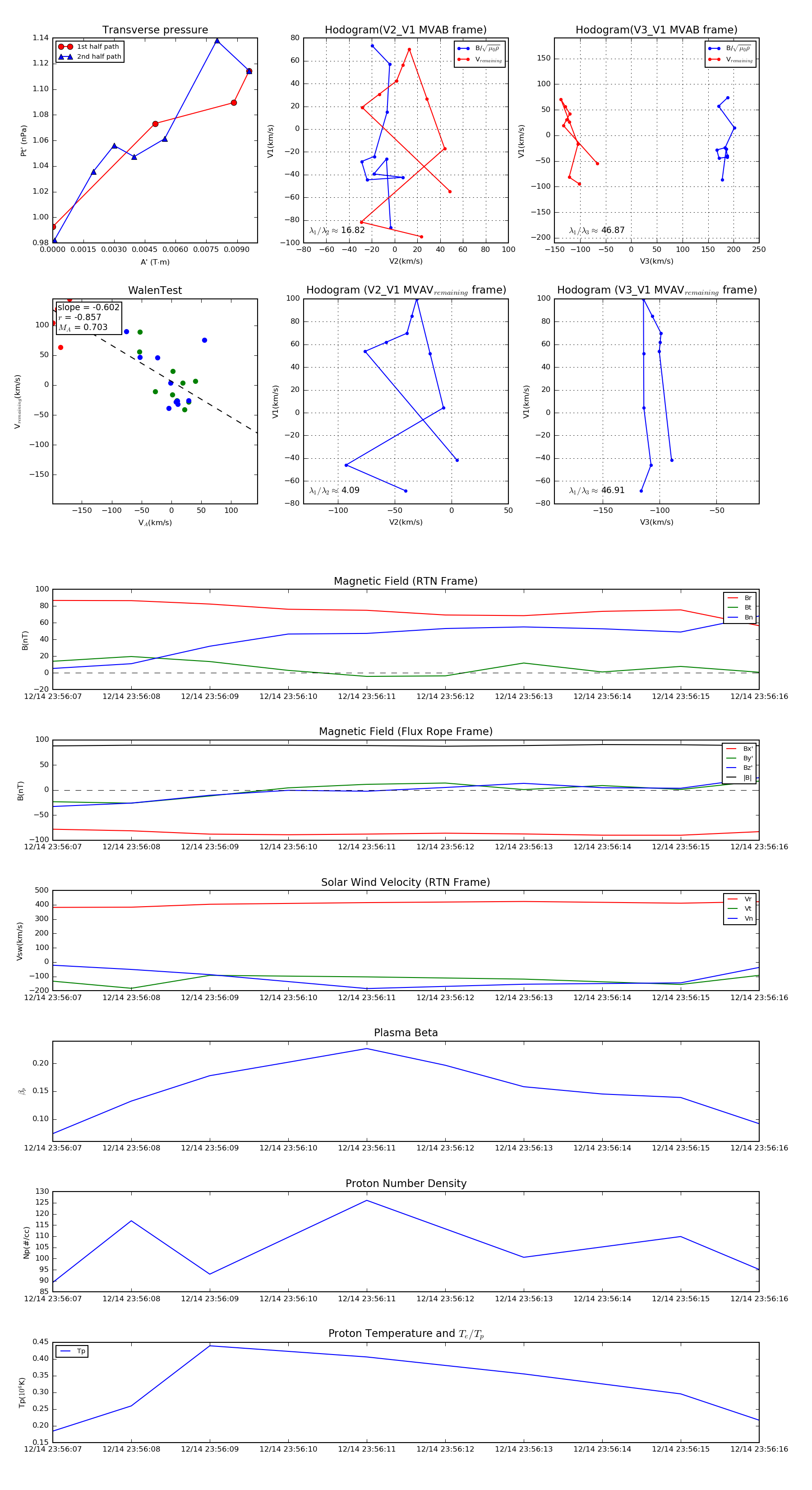
Flux Rope in 2022

Flux Rope Event 2022-12-14 23:56:07 ~ 2022-12-14 23:56:16 (10 seconds)


plot