HOME   LIST
‹–   –›

Flux Rope in 2022

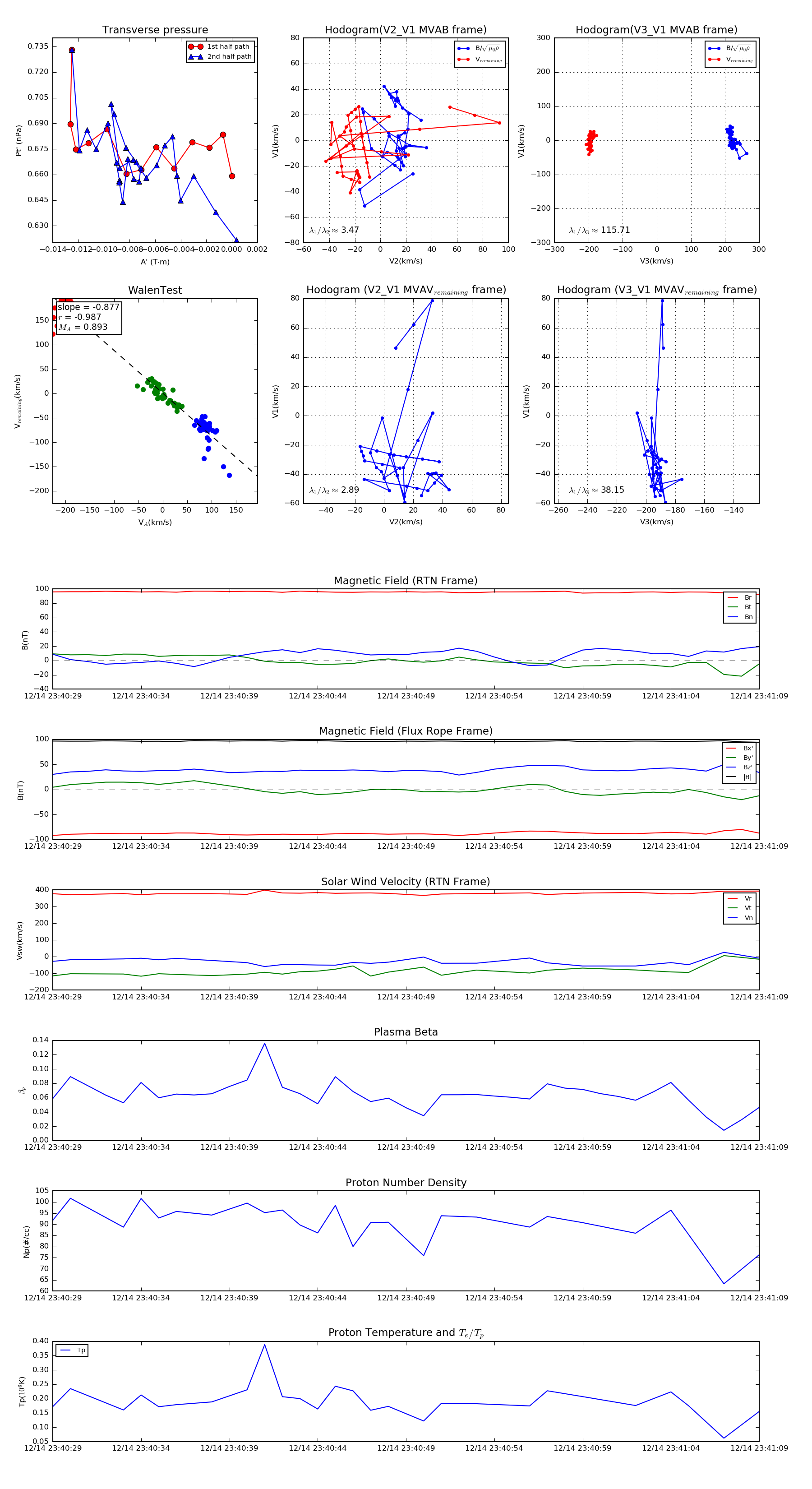
Flux Rope Event 2022-12-14 23:40:29 ~ 2022-12-14 23:41:09 (41 seconds)


plot