HOME   LIST
‹–   –›

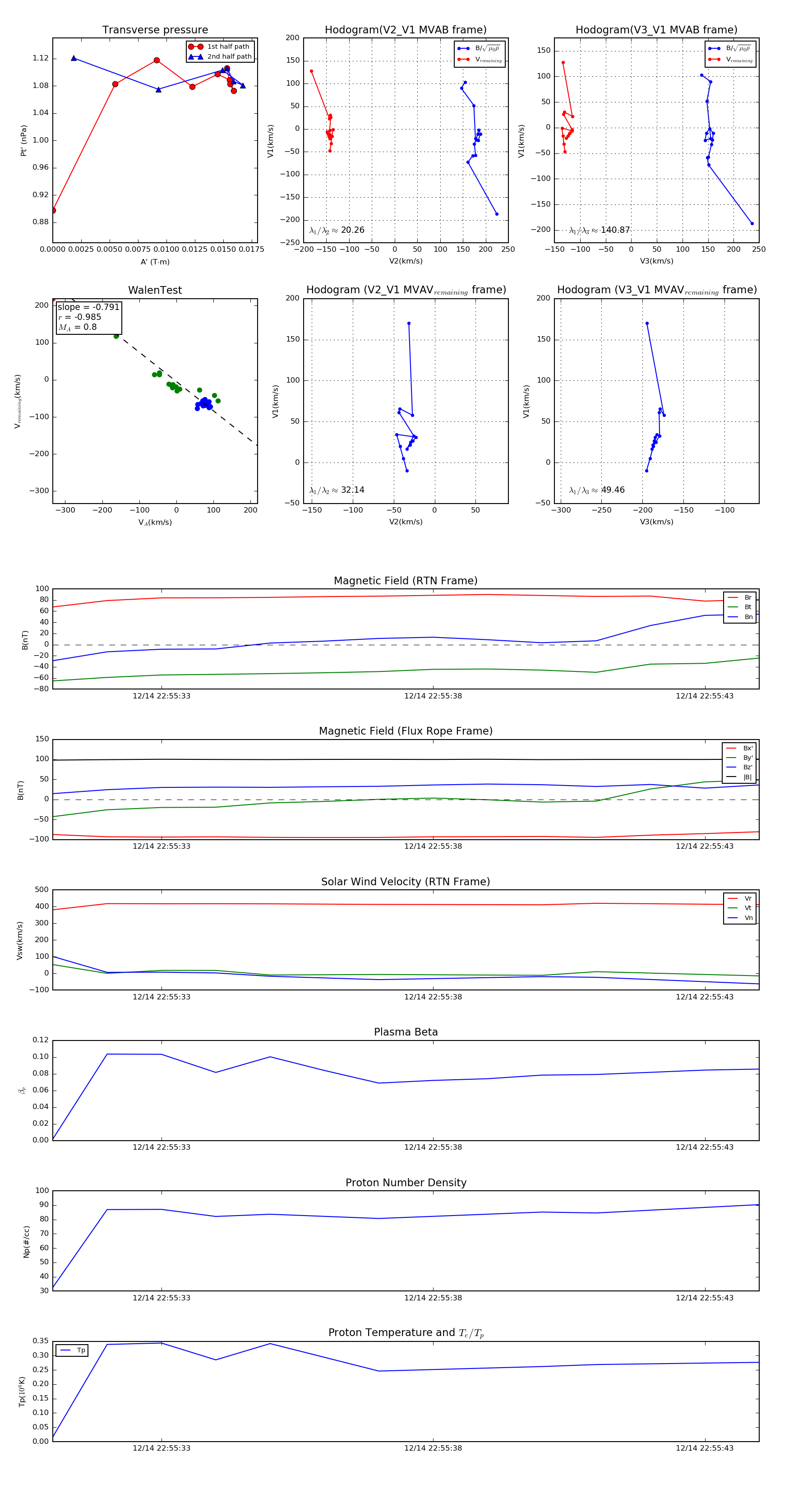
Flux Rope in 2022

Flux Rope Event 2022-12-14 22:55:31 ~ 2022-12-14 22:55:44 (14 seconds)


plot