HOME   LIST
‹–   –›

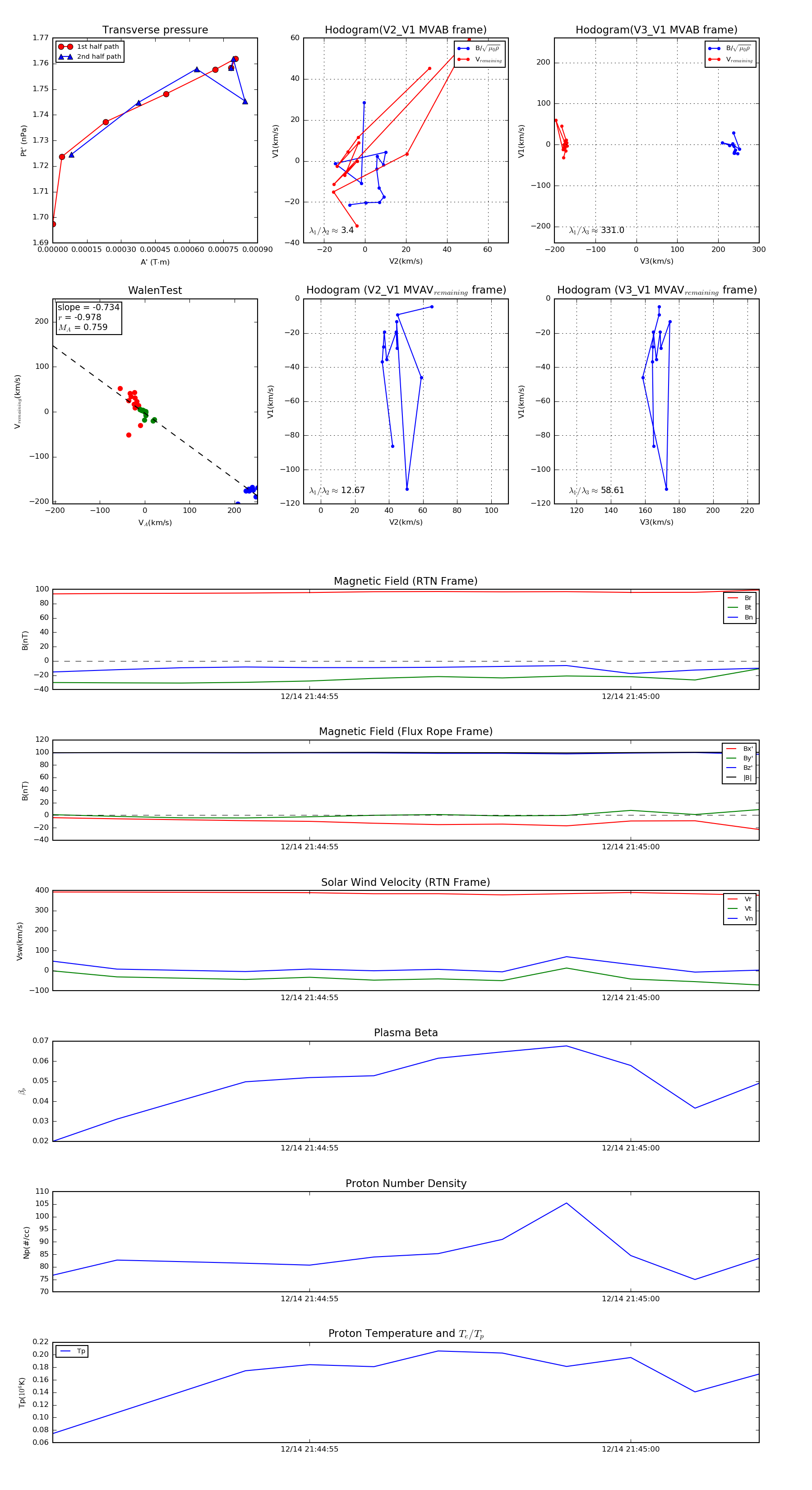
Flux Rope in 2022

Flux Rope Event 2022-12-14 21:44:51 ~ 2022-12-14 21:45:02 (12 seconds)


plot