HOME   LIST
‹–   –›

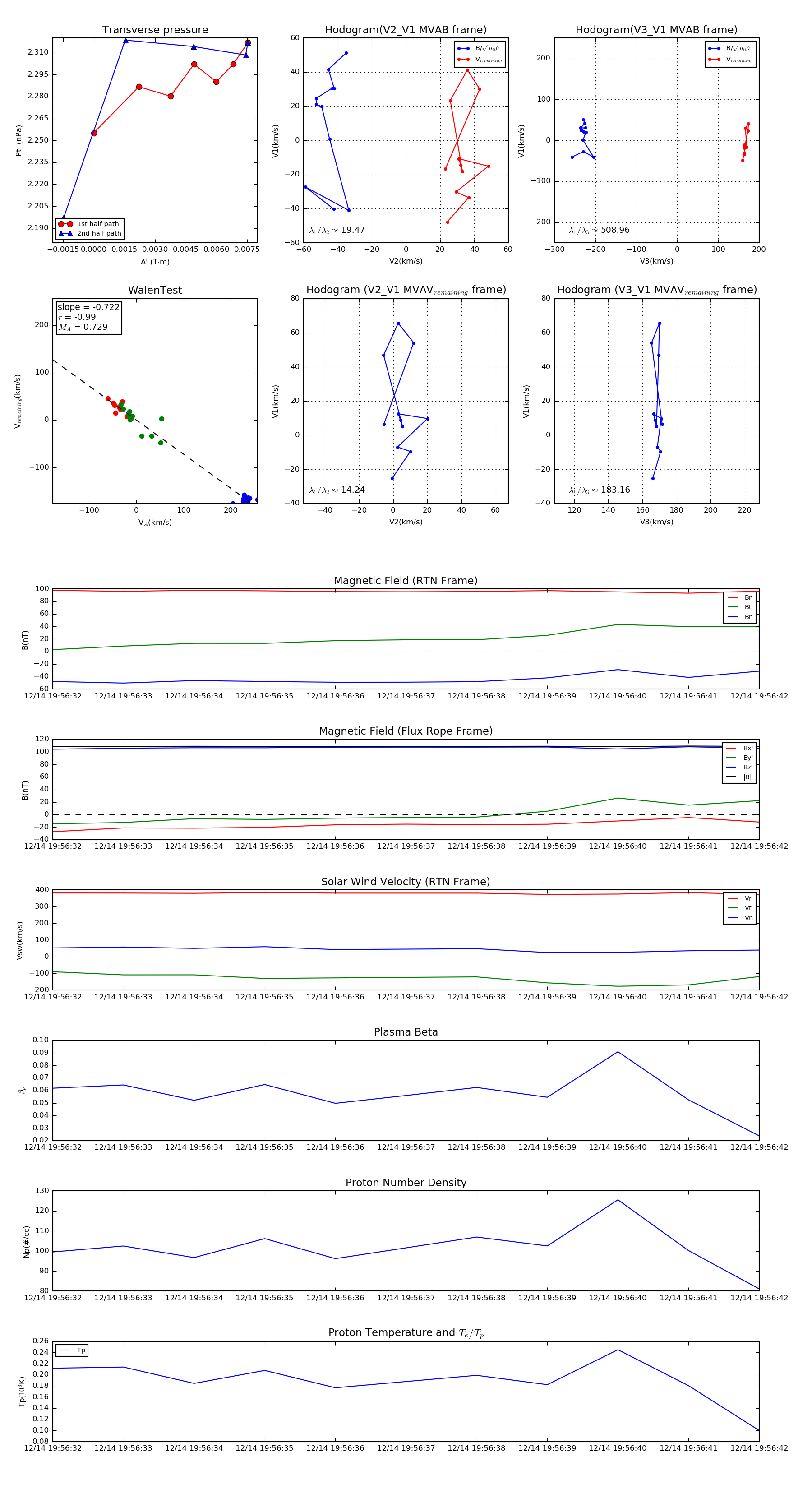
Flux Rope in 2022

Flux Rope Event 2022-12-14 19:56:32 ~ 2022-12-14 19:56:42 (11 seconds)


plot