HOME   LIST
‹–   –›

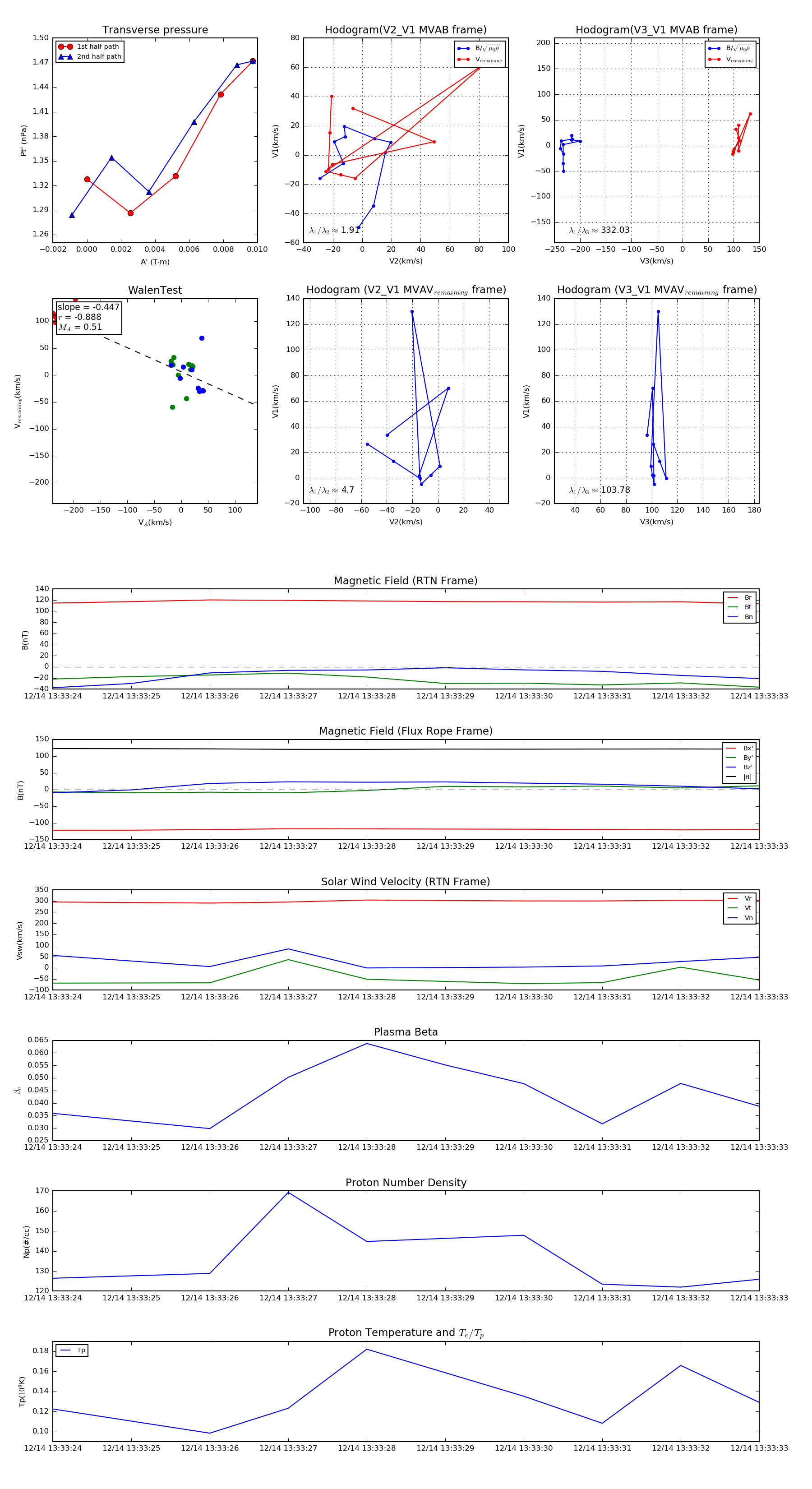
Flux Rope in 2022

Flux Rope Event 2022-12-14 13:33:24 ~ 2022-12-14 13:33:33 (10 seconds)


plot