HOME   LIST
‹–   –›

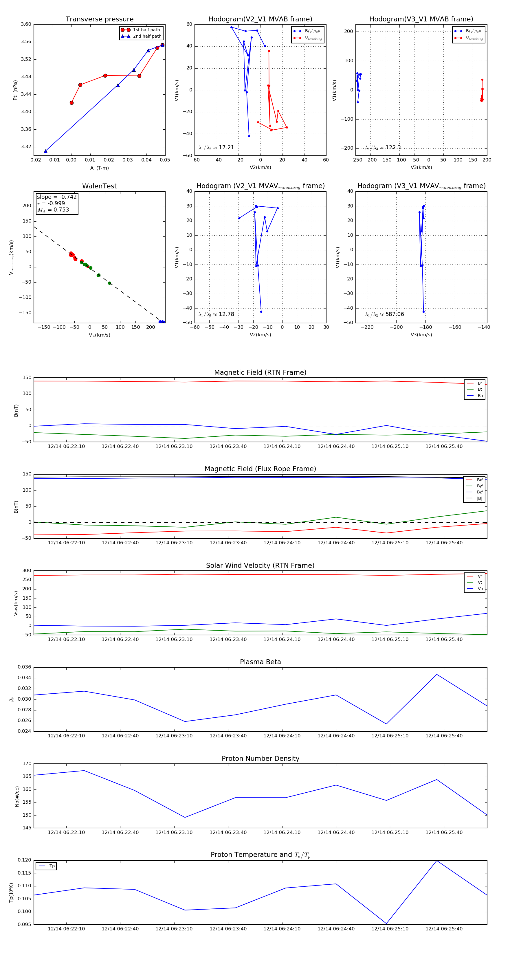
Flux Rope in 2022

Flux Rope Event 2022-12-14 06:21:52 ~ 2022-12-14 06:26:04 (253 seconds)


plot