HOME   LIST
‹–   –›

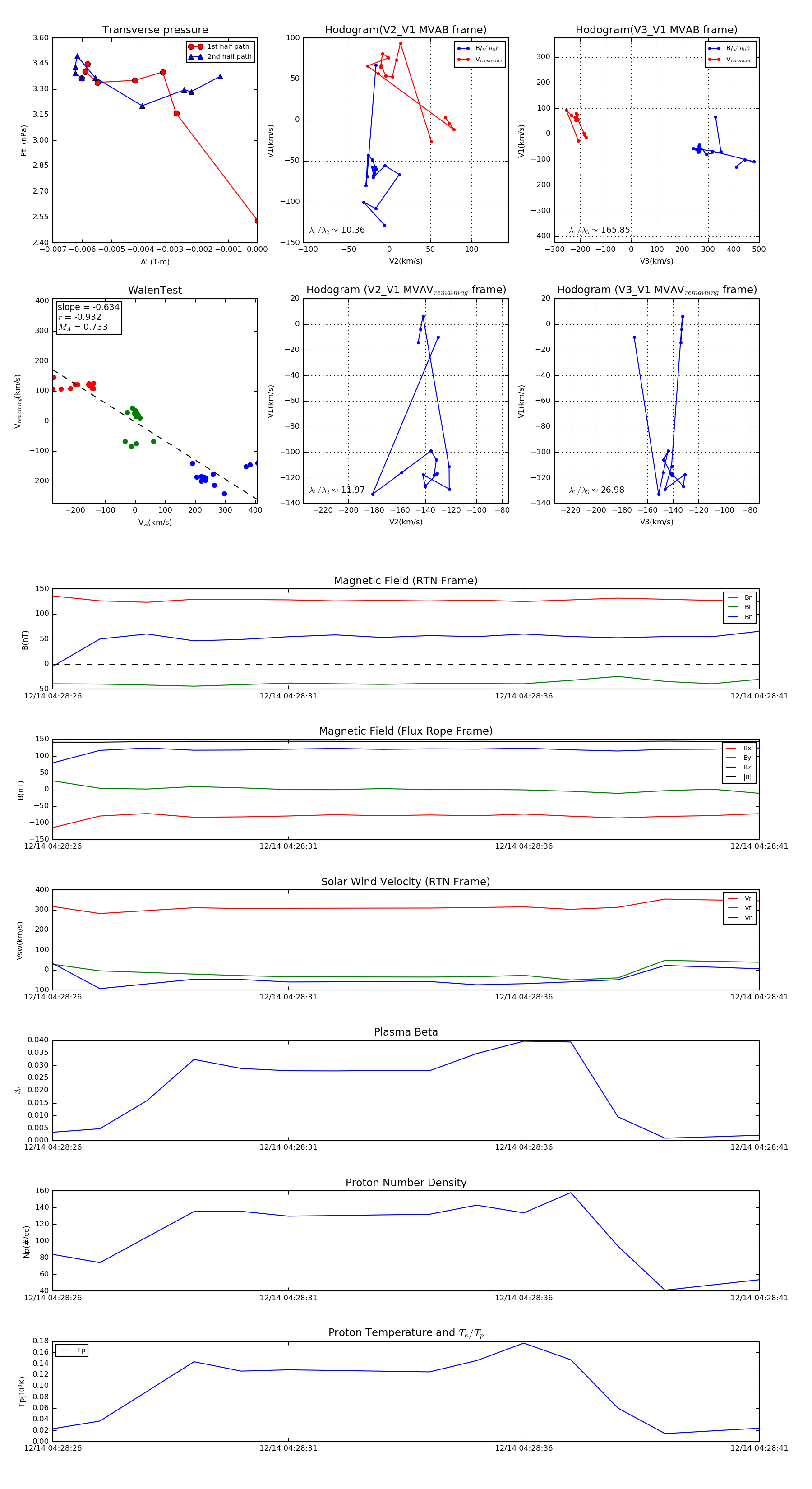
Flux Rope in 2022

Flux Rope Event 2022-12-14 04:28:26 ~ 2022-12-14 04:28:41 (16 seconds)


plot