HOME   LIST
‹–   –›

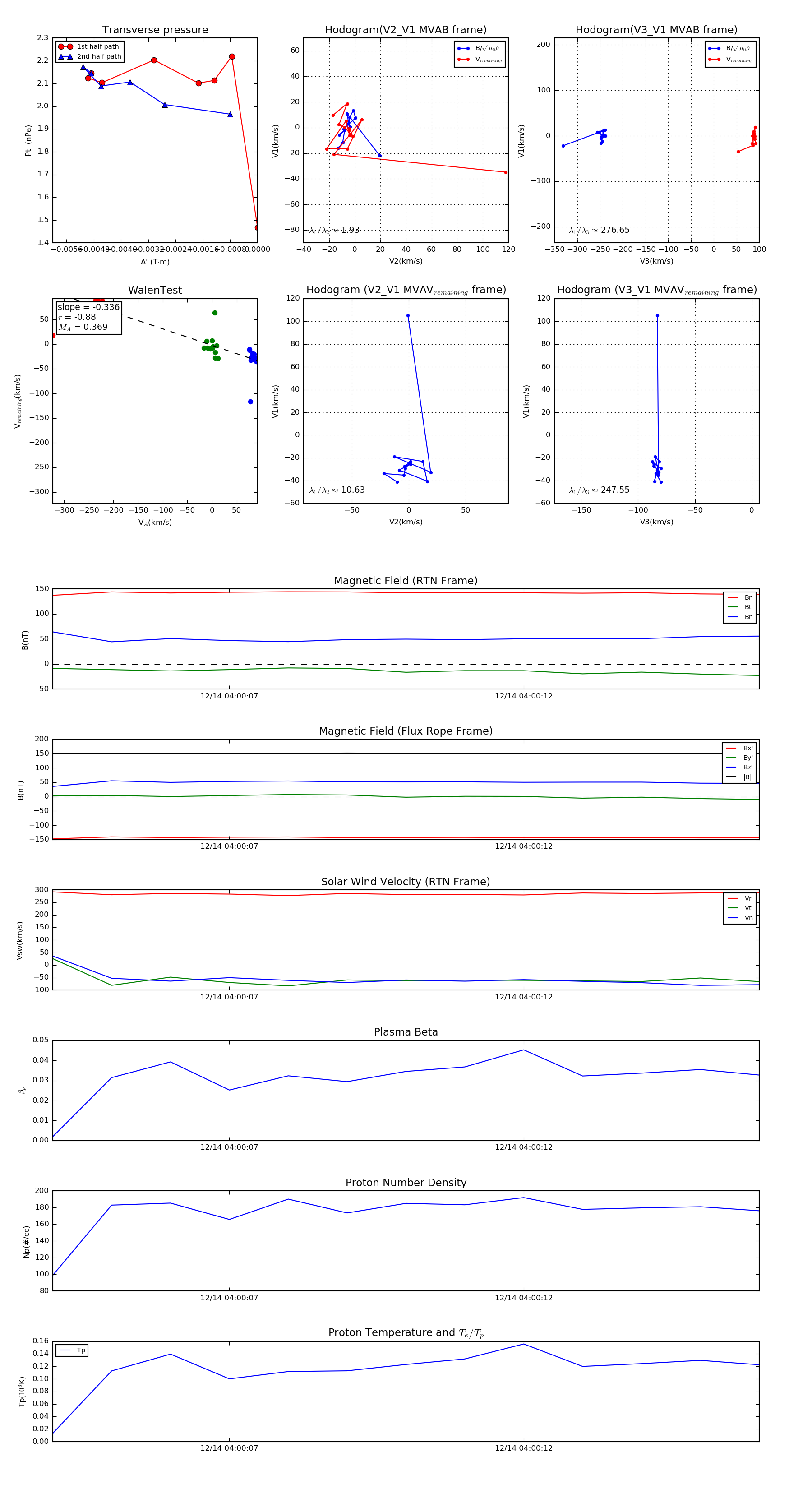
Flux Rope in 2022

Flux Rope Event 2022-12-14 04:00:04 ~ 2022-12-14 04:00:16 (13 seconds)


plot