HOME   LIST
‹–   –›

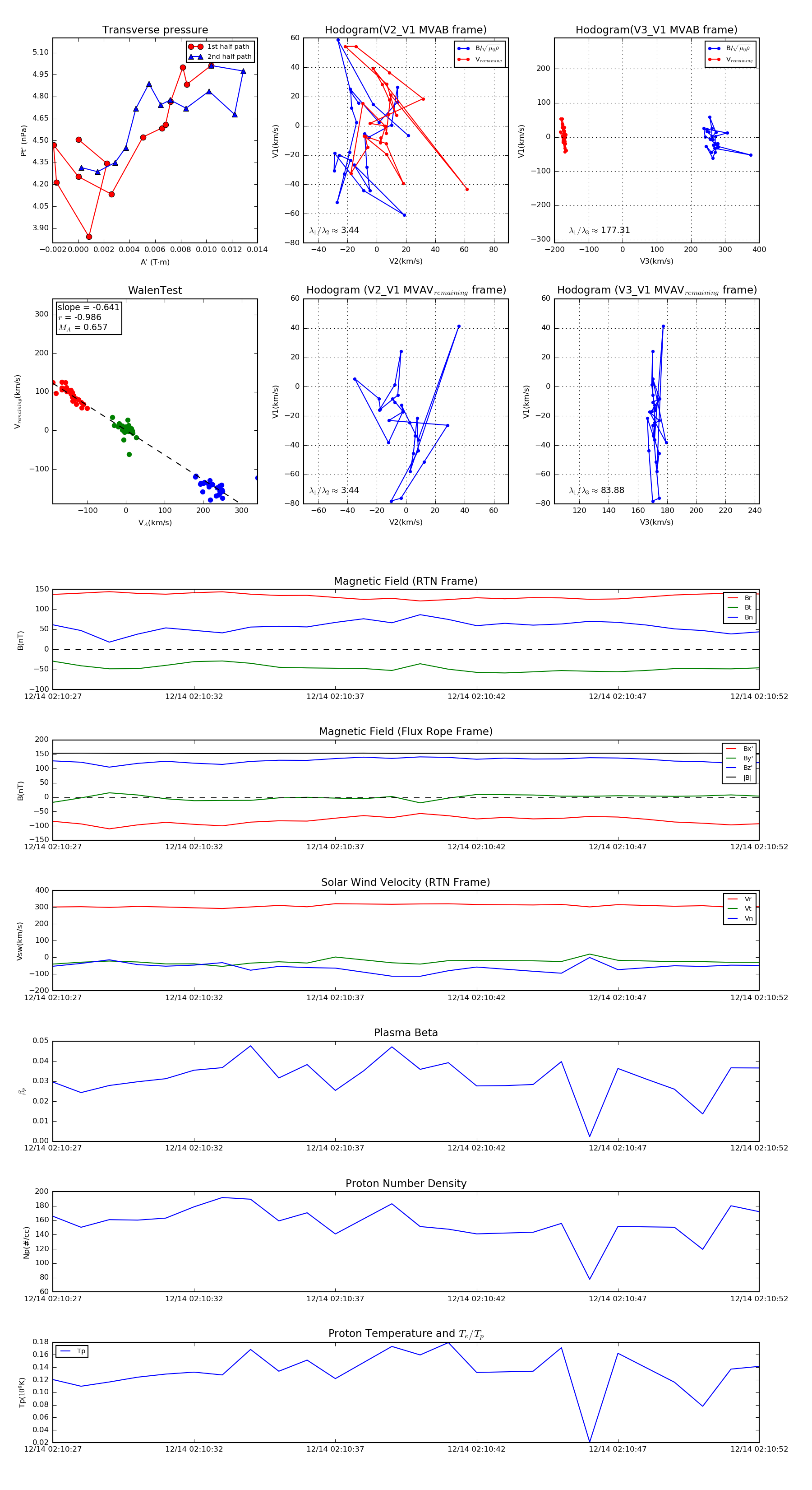
Flux Rope in 2022

Flux Rope Event 2022-12-14 02:10:27 ~ 2022-12-14 02:10:52 (26 seconds)


plot