HOME   LIST
‹–   –›

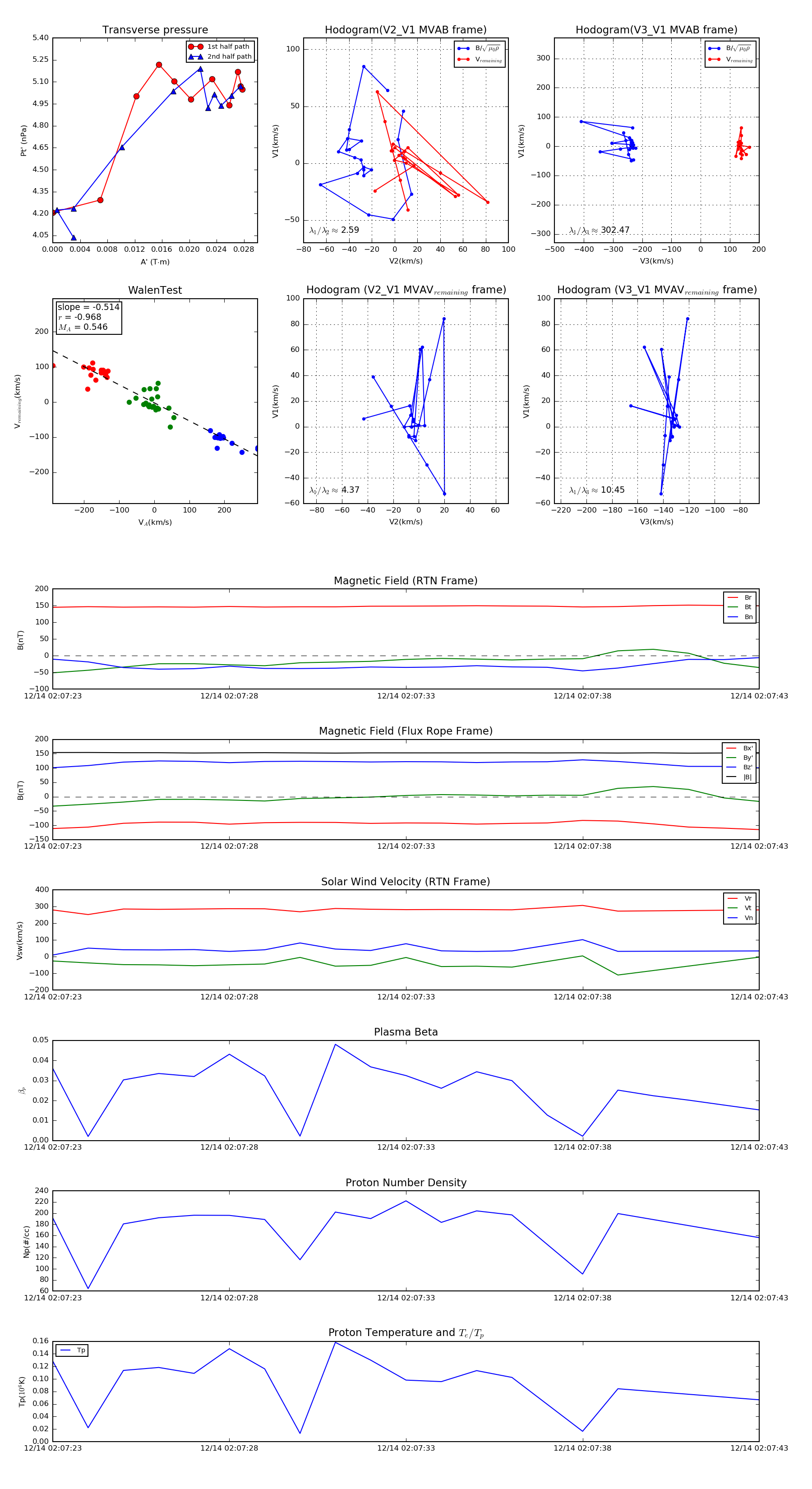
Flux Rope in 2022

Flux Rope Event 2022-12-14 02:07:23 ~ 2022-12-14 02:07:43 (21 seconds)


plot