HOME   LIST
‹–   –›

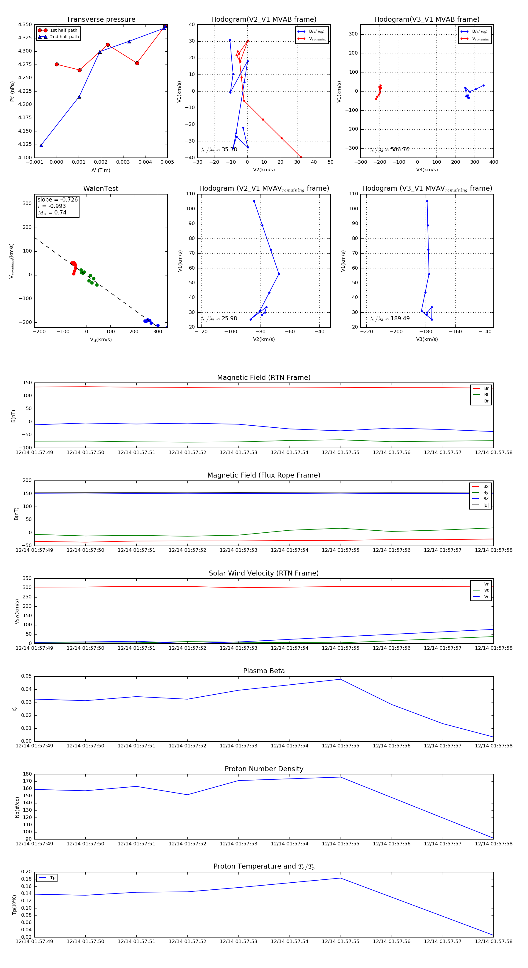
Flux Rope in 2022

Flux Rope Event 2022-12-14 01:57:49 ~ 2022-12-14 01:57:58 (10 seconds)


plot