HOME   LIST
‹–   –›

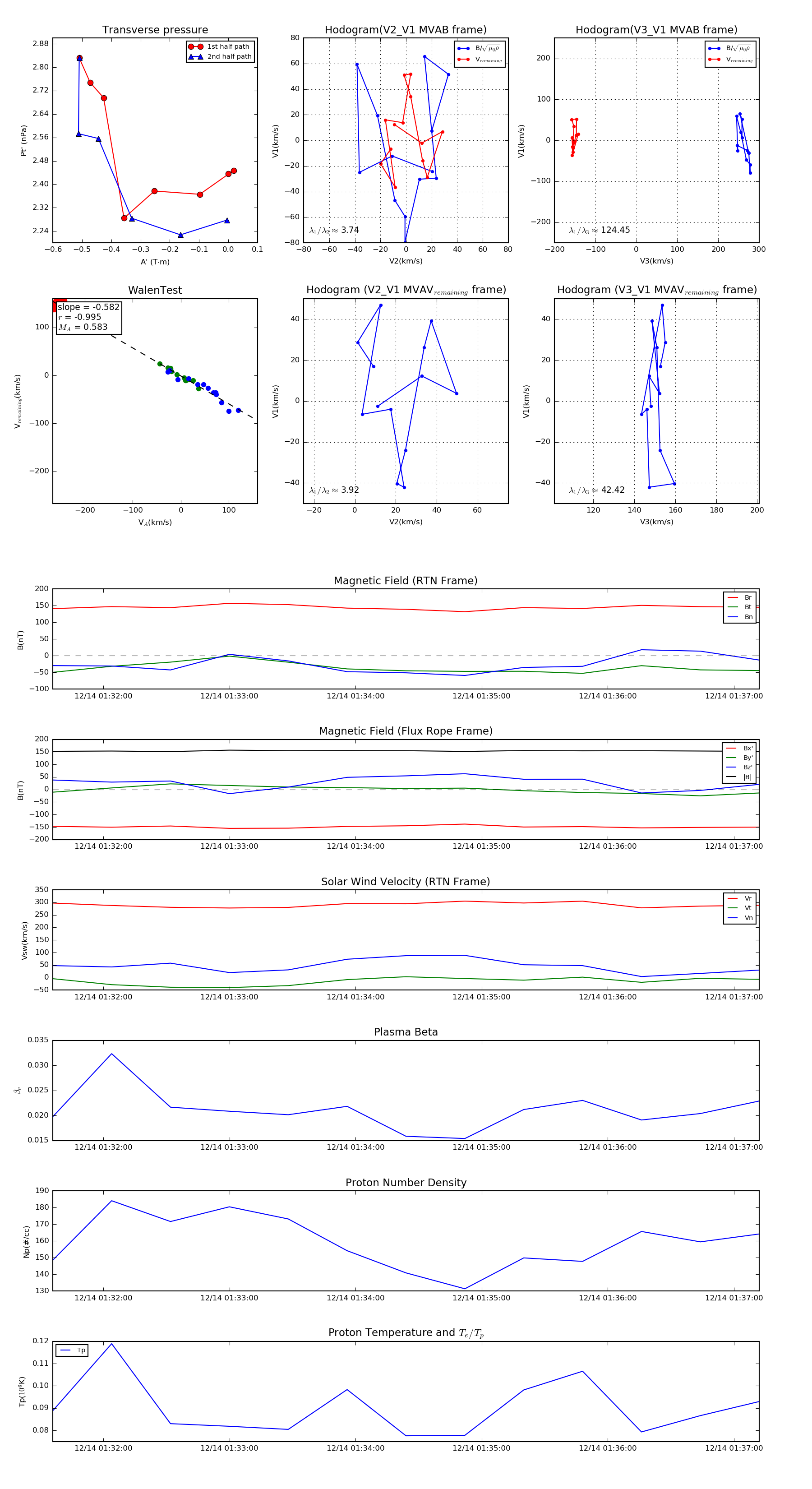
Flux Rope in 2022

Flux Rope Event 2022-12-14 01:31:36 ~ 2022-12-14 01:37:12 (337 seconds)


plot