HOME   LIST
‹–   –›

Flux Rope in 2022

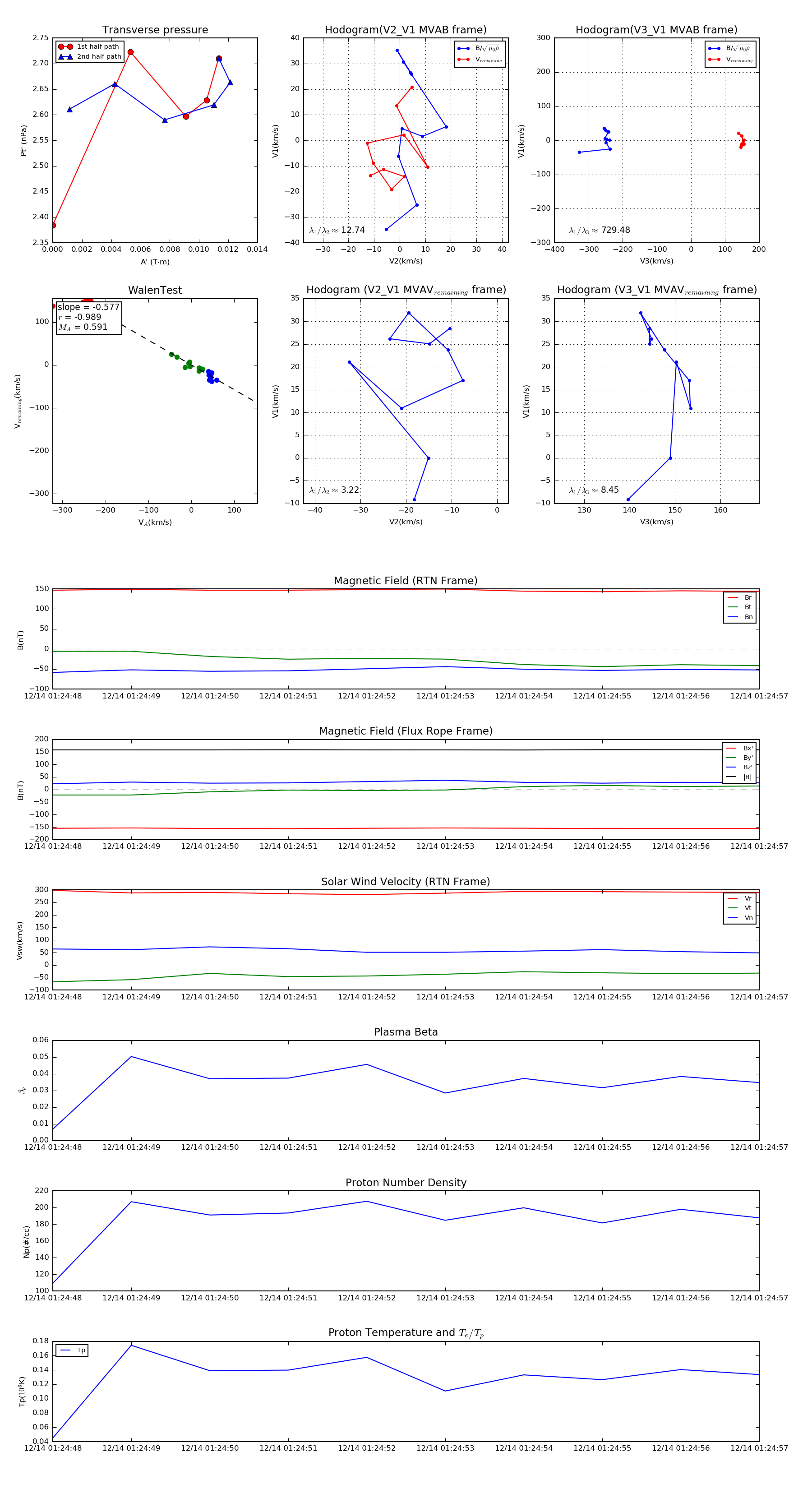
Flux Rope Event 2022-12-14 01:24:48 ~ 2022-12-14 01:24:57 (10 seconds)


plot