HOME   LIST
‹–   –›

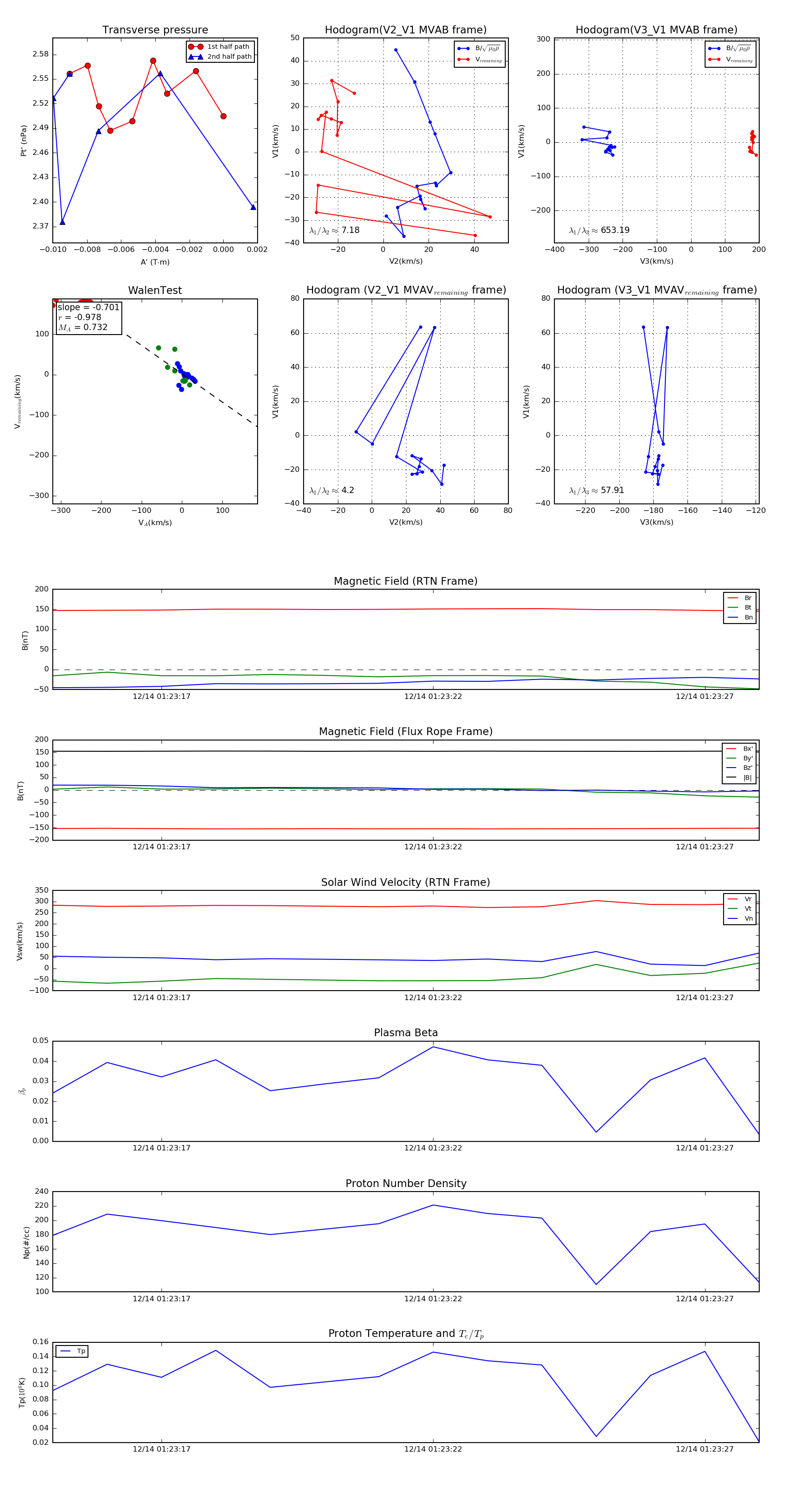
Flux Rope in 2022

Flux Rope Event 2022-12-14 01:23:15 ~ 2022-12-14 01:23:28 (14 seconds)


plot