HOME   LIST
‹–   –›

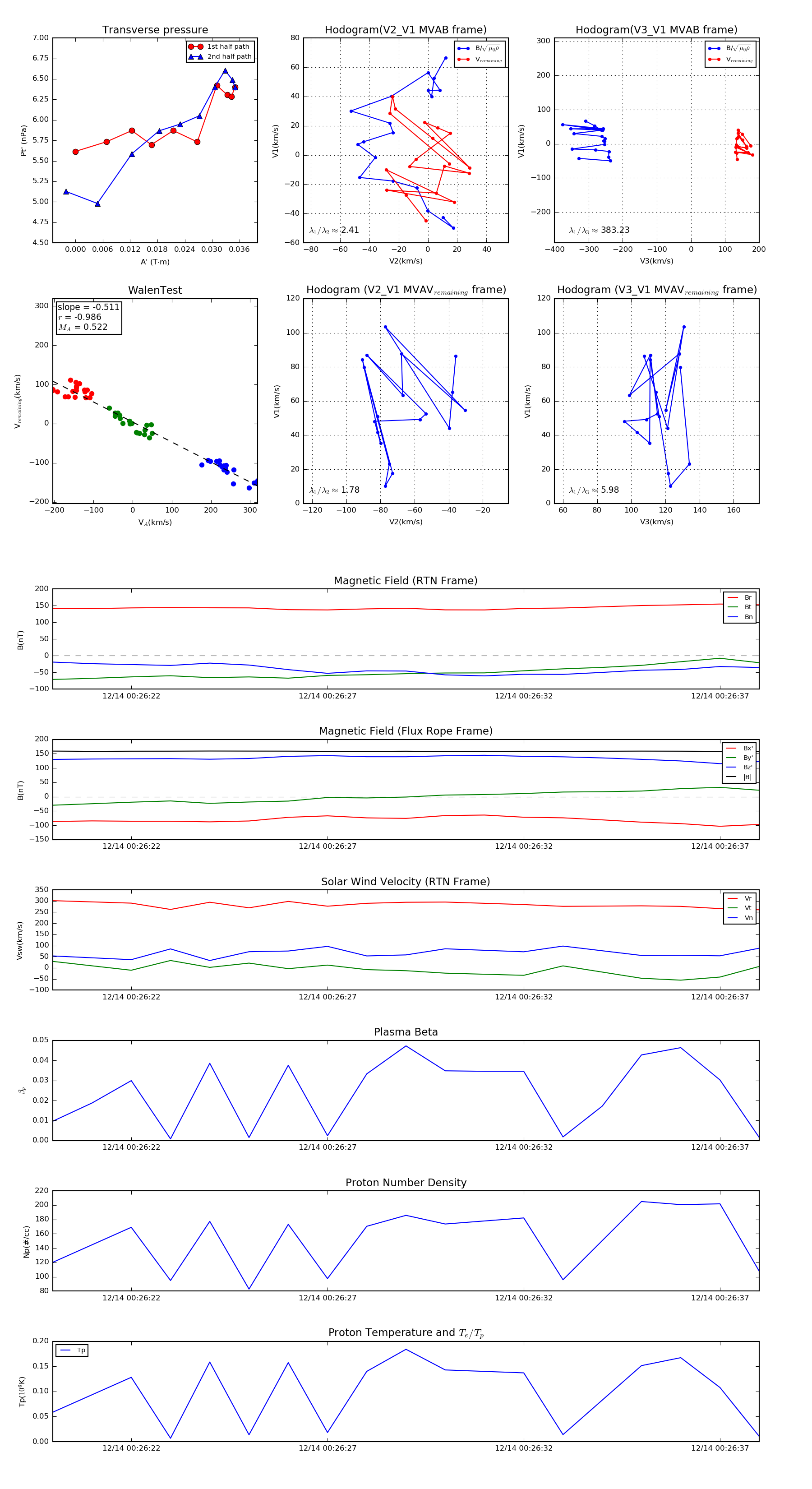
Flux Rope in 2022

Flux Rope Event 2022-12-14 00:26:20 ~ 2022-12-14 00:26:38 (19 seconds)


plot