HOME   LIST
‹–   –›

Flux Rope in 2022

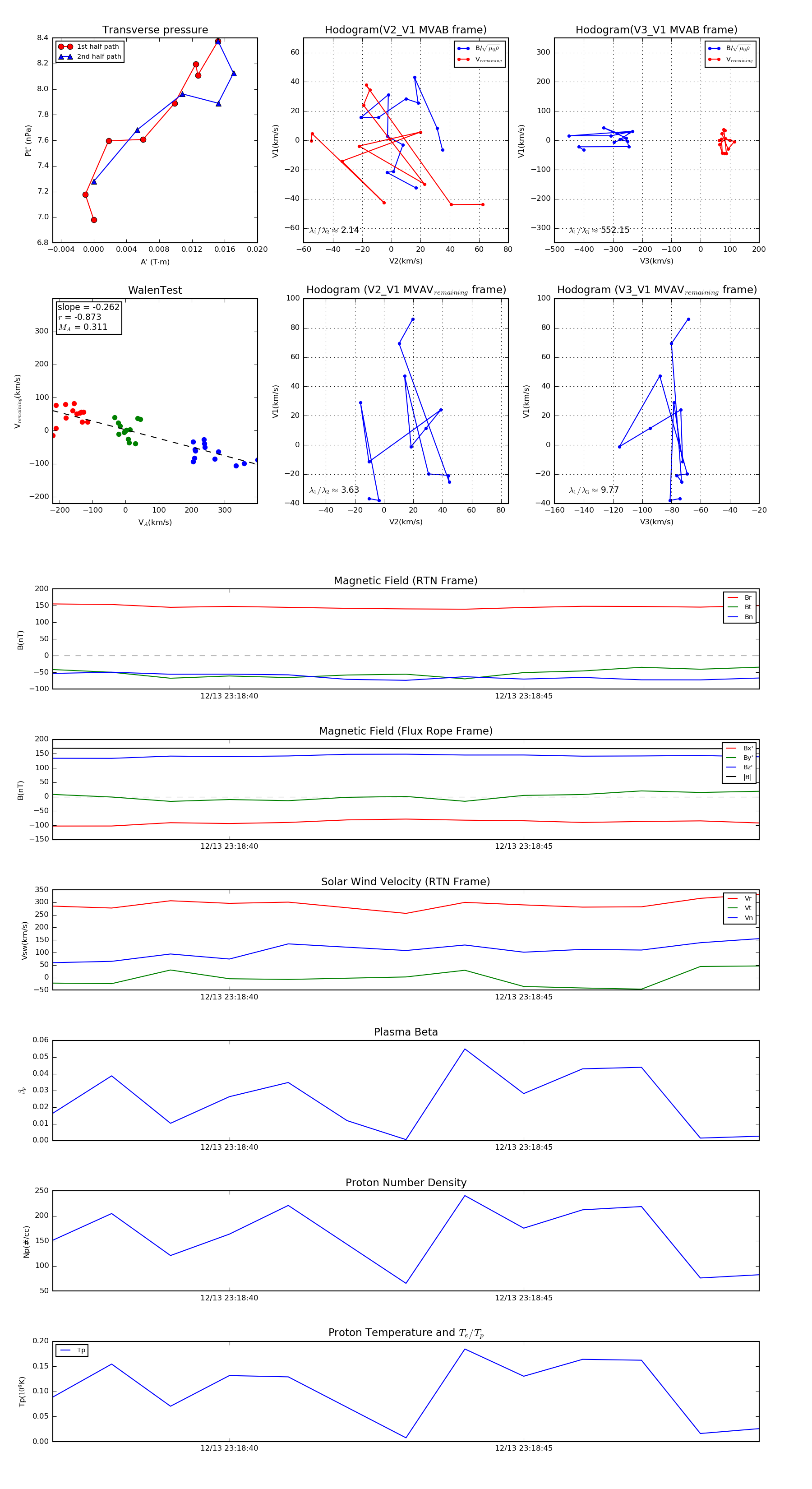
Flux Rope Event 2022-12-13 23:18:37 ~ 2022-12-13 23:18:49 (13 seconds)


plot