HOME   LIST
‹–   –›

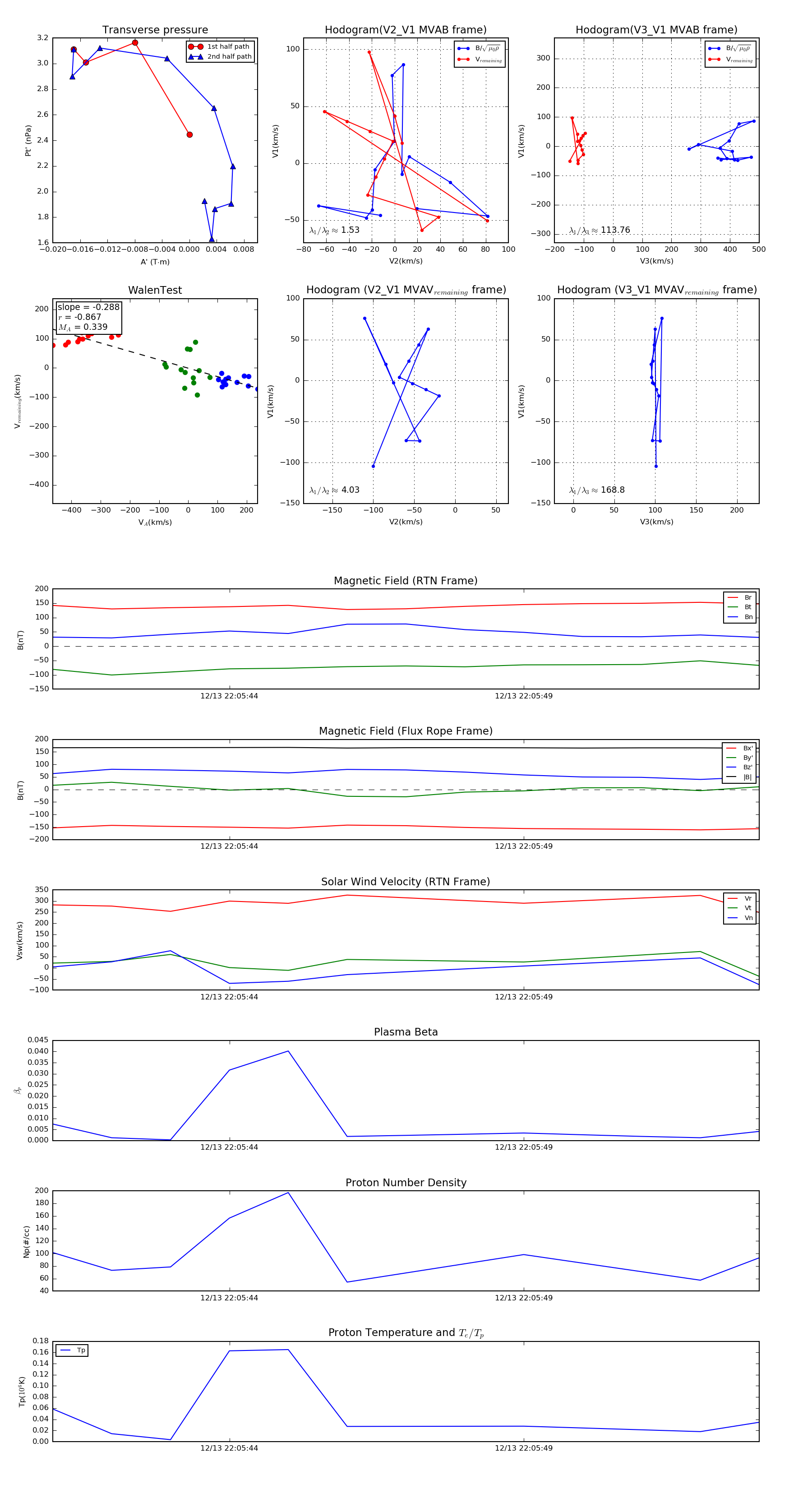
Flux Rope in 2022

Flux Rope Event 2022-12-13 22:05:41 ~ 2022-12-13 22:05:53 (13 seconds)


plot