HOME   LIST
‹–   –›

Flux Rope in 2022

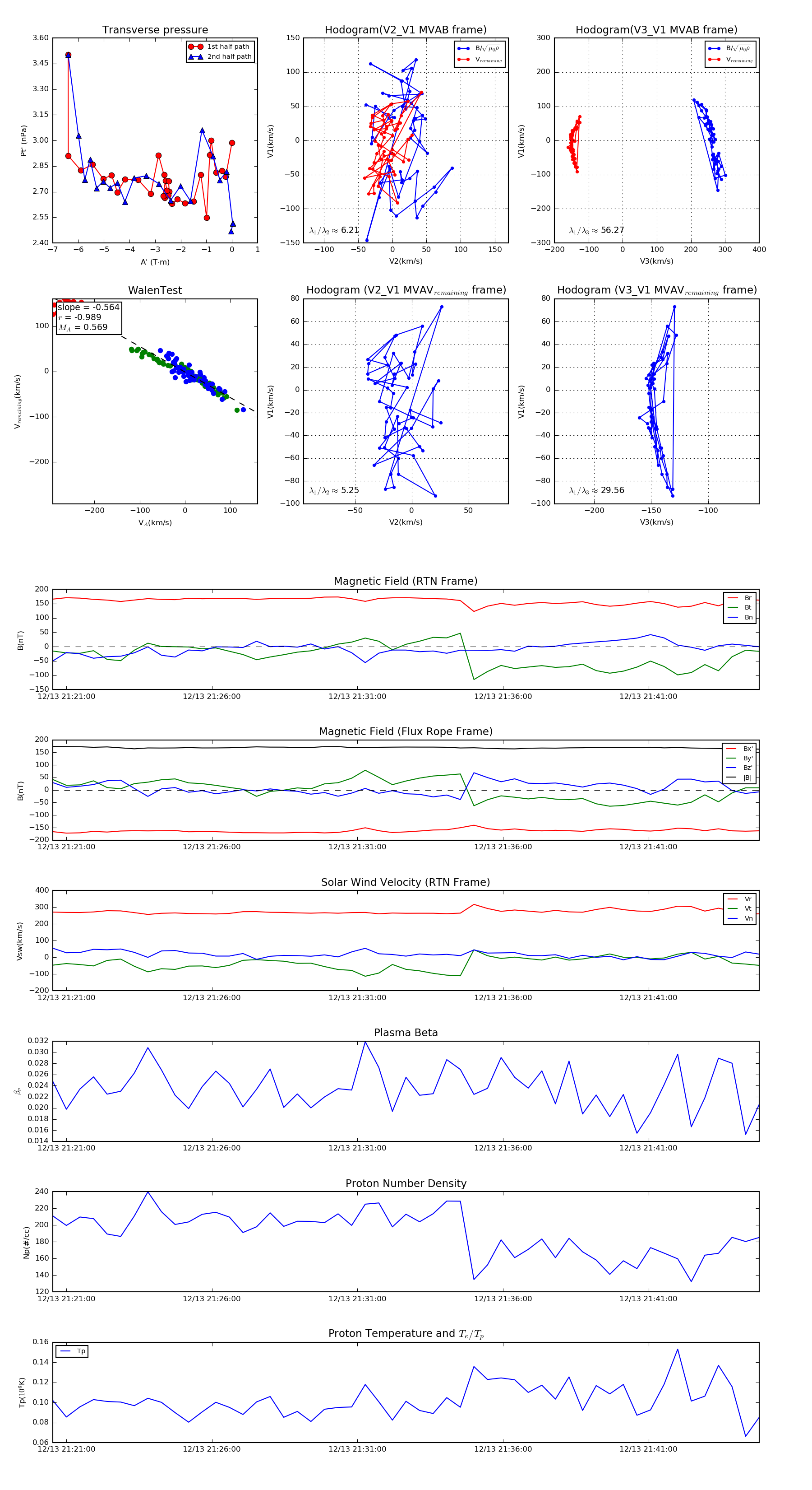
Flux Rope Event 2022-12-13 21:20:32 ~ 2022-12-13 21:44:48 (1457 seconds)


plot