HOME   LIST
‹–   –›

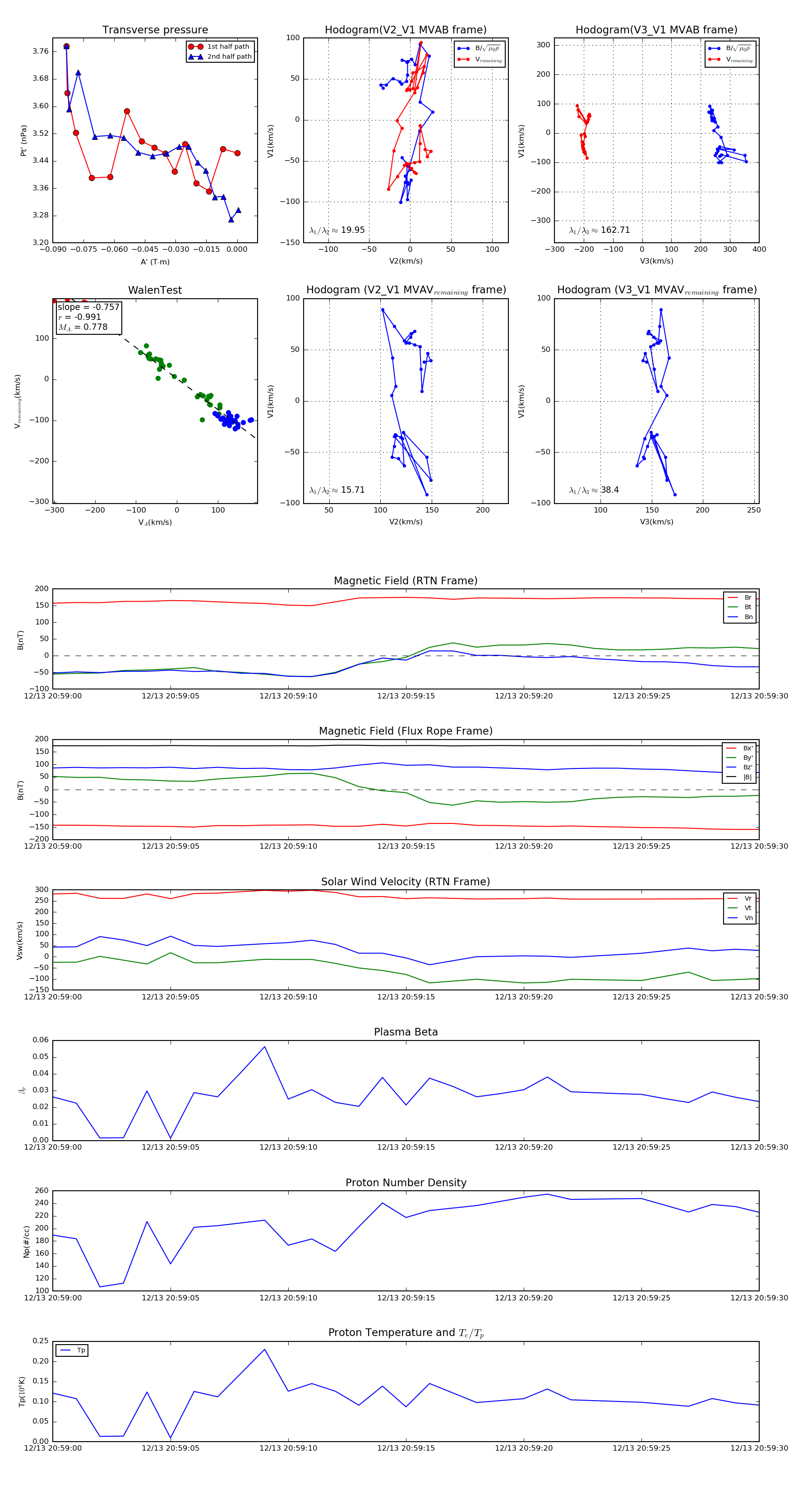
Flux Rope in 2022

Flux Rope Event 2022-12-13 20:59:00 ~ 2022-12-13 20:59:30 (31 seconds)


plot