HOME   LIST
‹–   –›

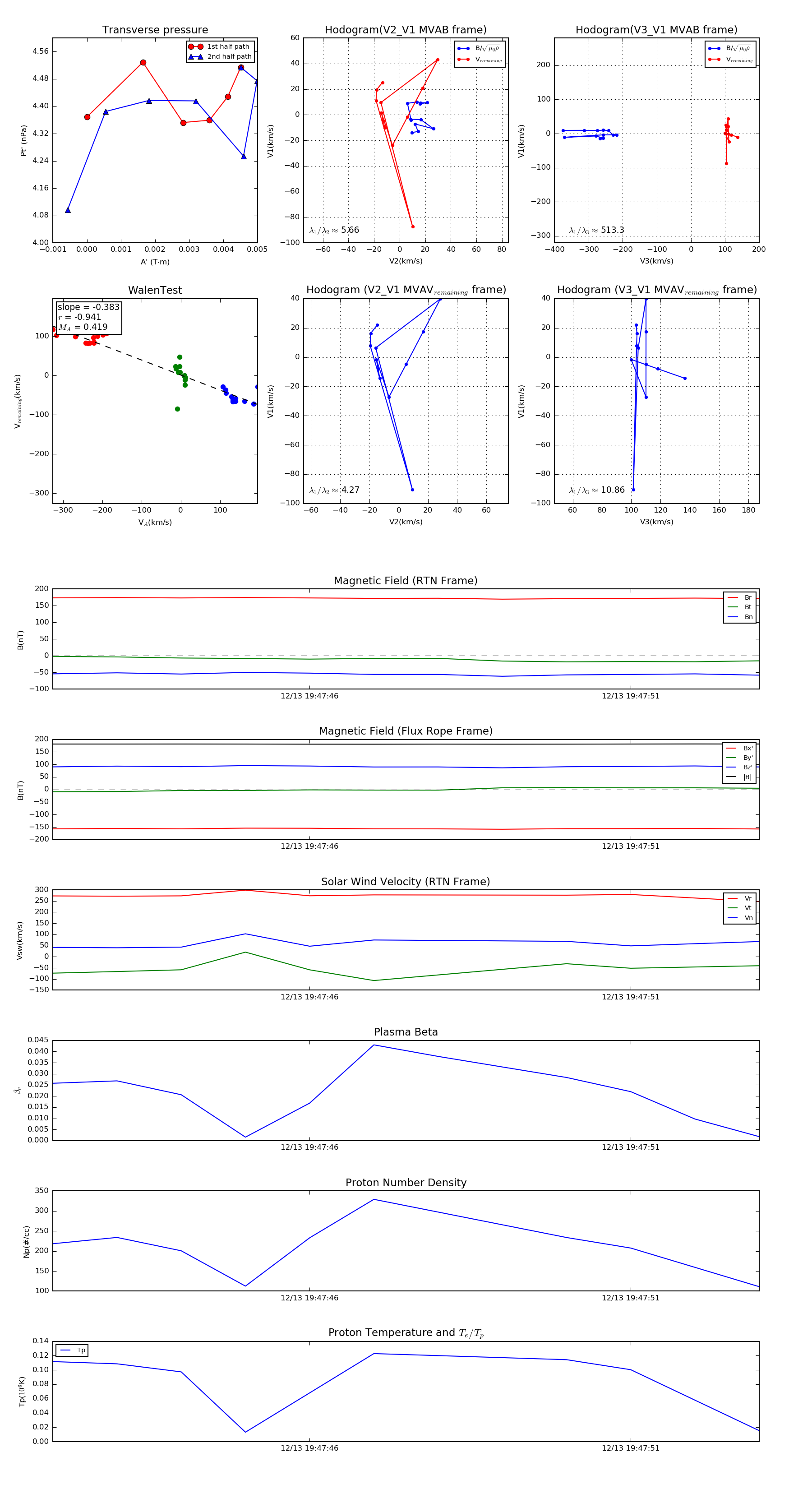
Flux Rope in 2022

Flux Rope Event 2022-12-13 19:47:42 ~ 2022-12-13 19:47:53 (12 seconds)


plot