HOME   LIST
‹–   –›

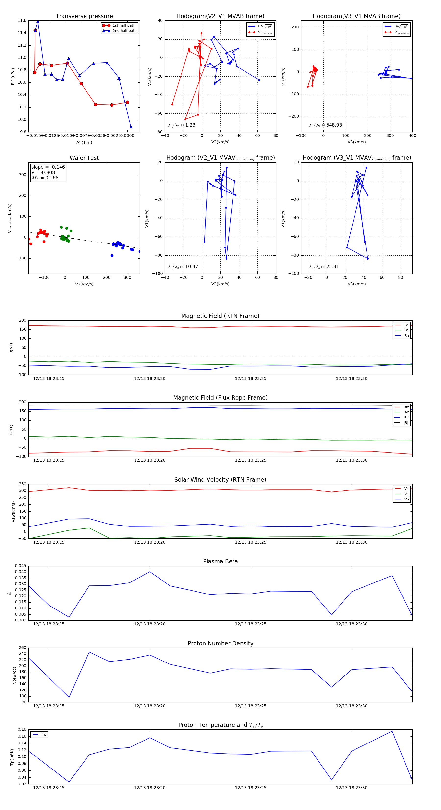
Flux Rope in 2022

Flux Rope Event 2022-12-13 18:23:14 ~ 2022-12-13 18:23:33 (20 seconds)


plot