HOME   LIST
‹–   –›

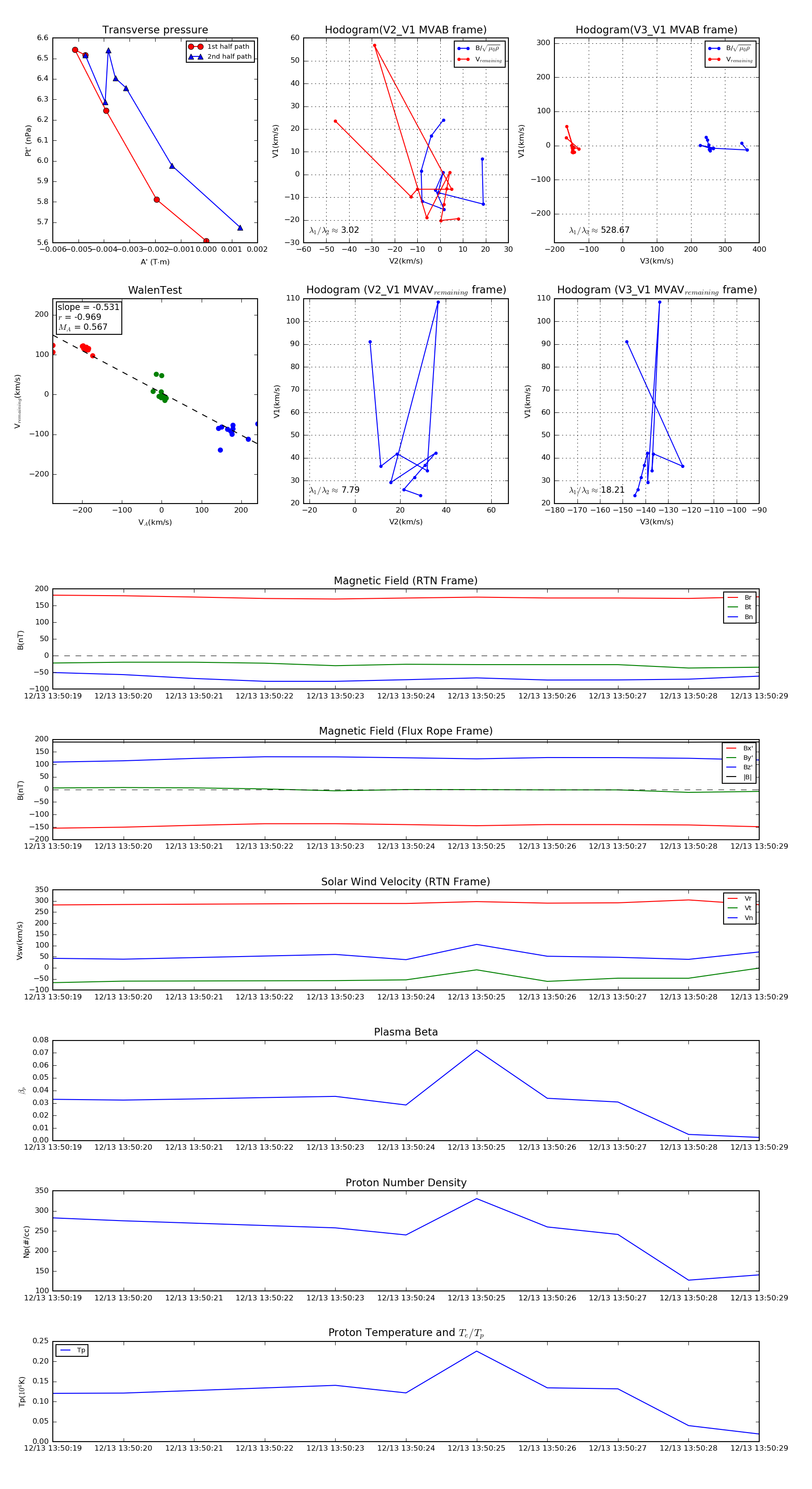
Flux Rope in 2022

Flux Rope Event 2022-12-13 13:50:19 ~ 2022-12-13 13:50:29 (11 seconds)


plot