HOME   LIST
‹–   –›

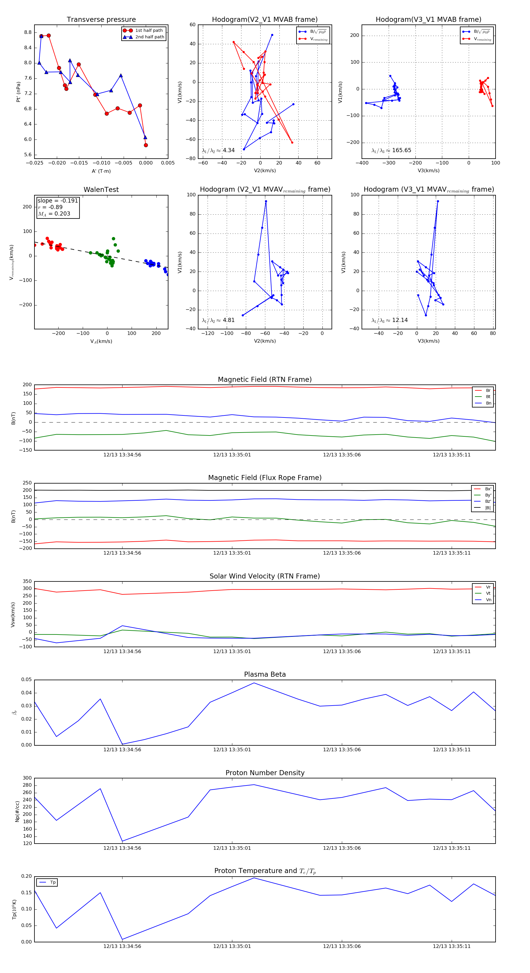
Flux Rope in 2022

Flux Rope Event 2022-12-13 13:34:52 ~ 2022-12-13 13:35:13 (22 seconds)


plot