HOME   LIST
‹–   –›

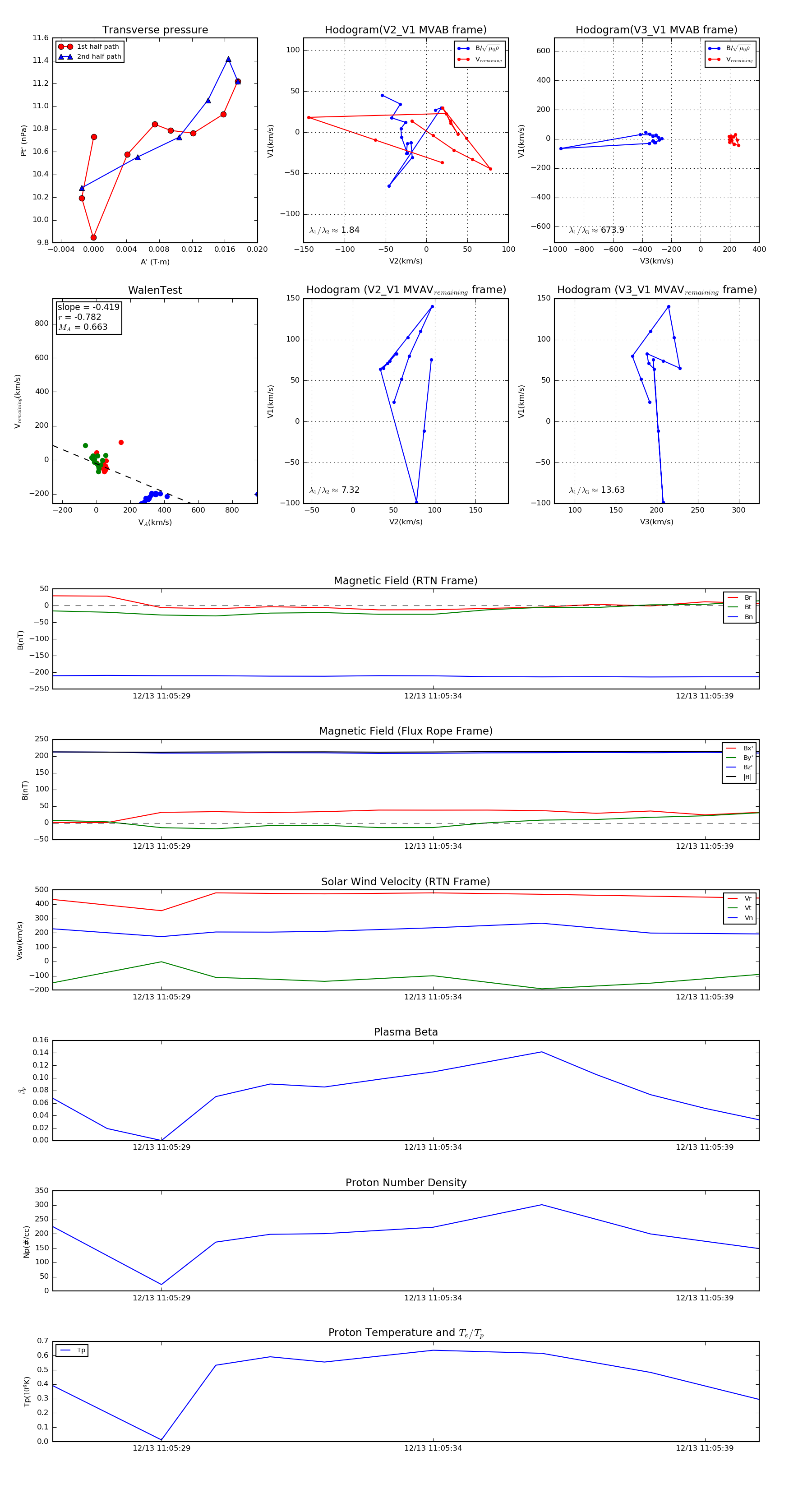
Flux Rope in 2022

Flux Rope Event 2022-12-13 11:05:27 ~ 2022-12-13 11:05:40 (14 seconds)


plot