HOME   LIST
‹–   –›

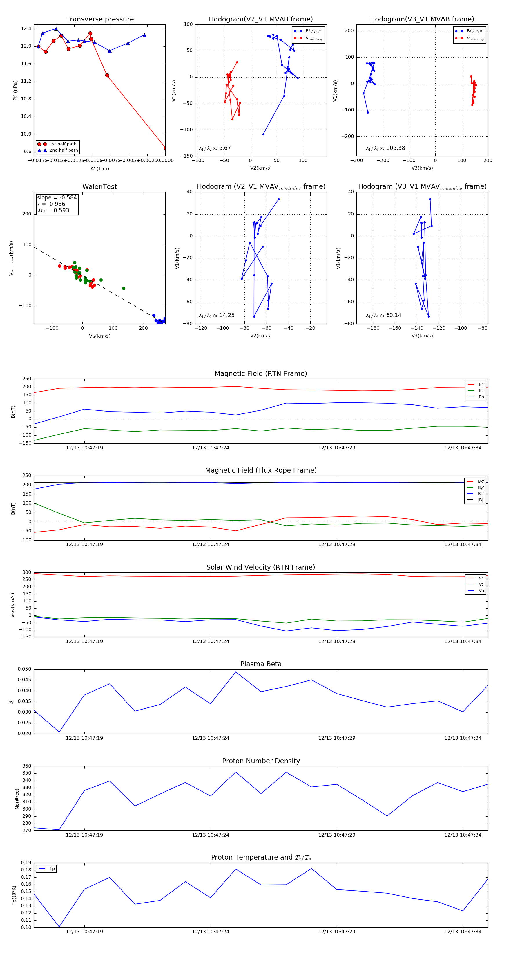
Flux Rope in 2022

Flux Rope Event 2022-12-13 10:47:17 ~ 2022-12-13 10:47:35 (19 seconds)


plot