HOME   LIST
‹–   –›

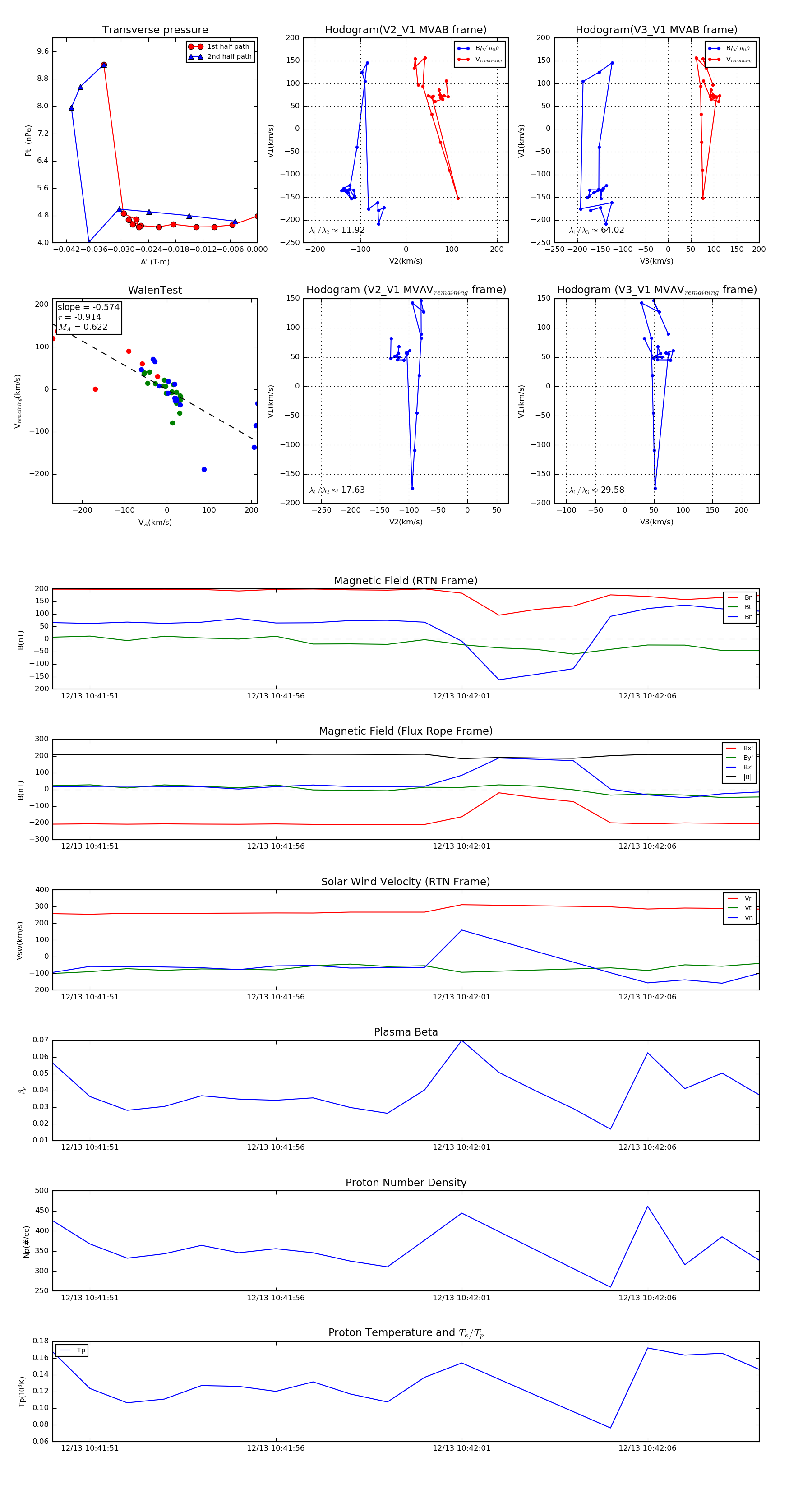
Flux Rope in 2022

Flux Rope Event 2022-12-13 10:41:50 ~ 2022-12-13 10:42:09 (20 seconds)


plot