HOME   LIST
‹–   –›

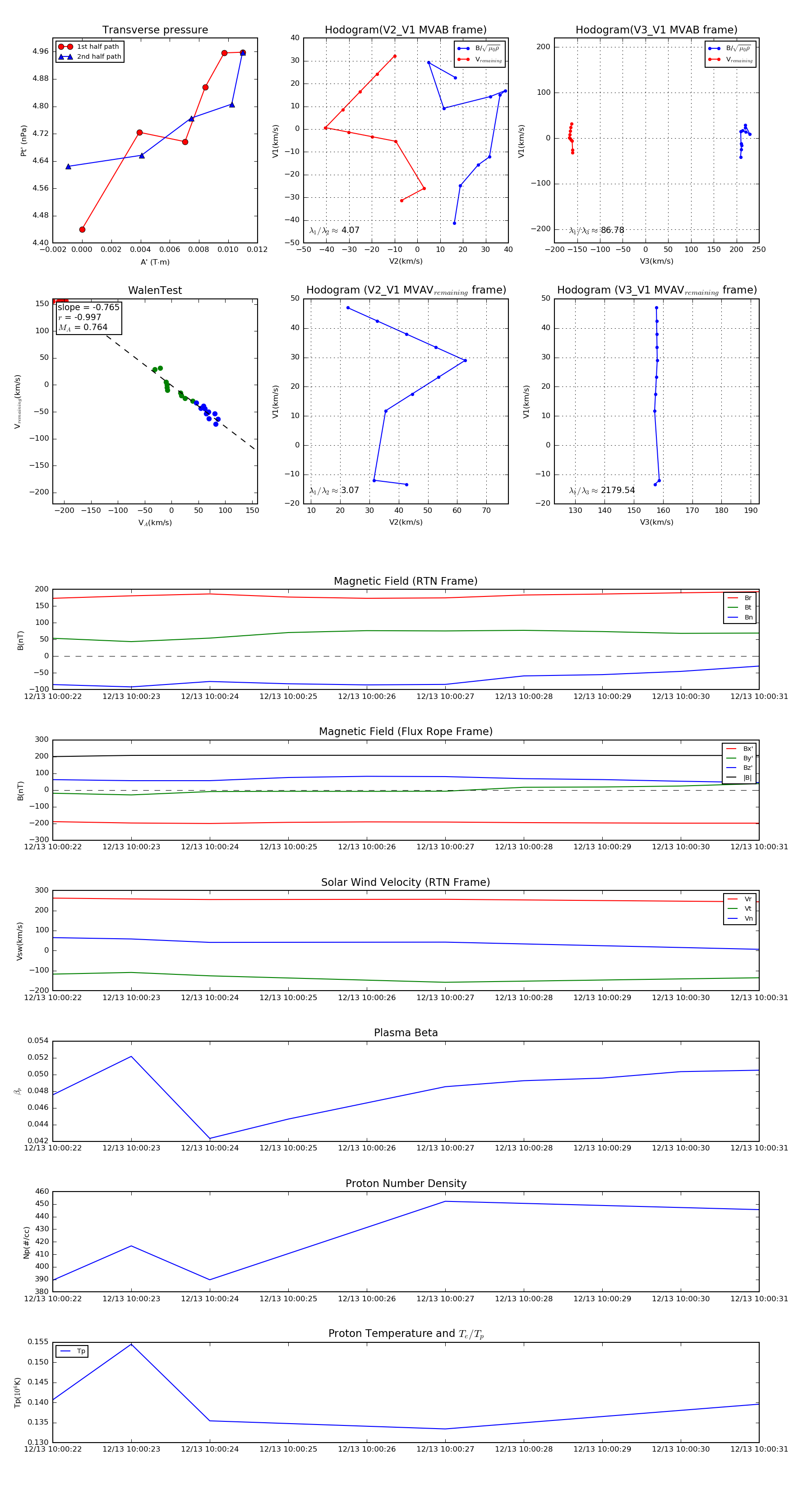
Flux Rope in 2022

Flux Rope Event 2022-12-13 10:00:22 ~ 2022-12-13 10:00:31 (10 seconds)


plot