HOME   LIST
‹–   –›

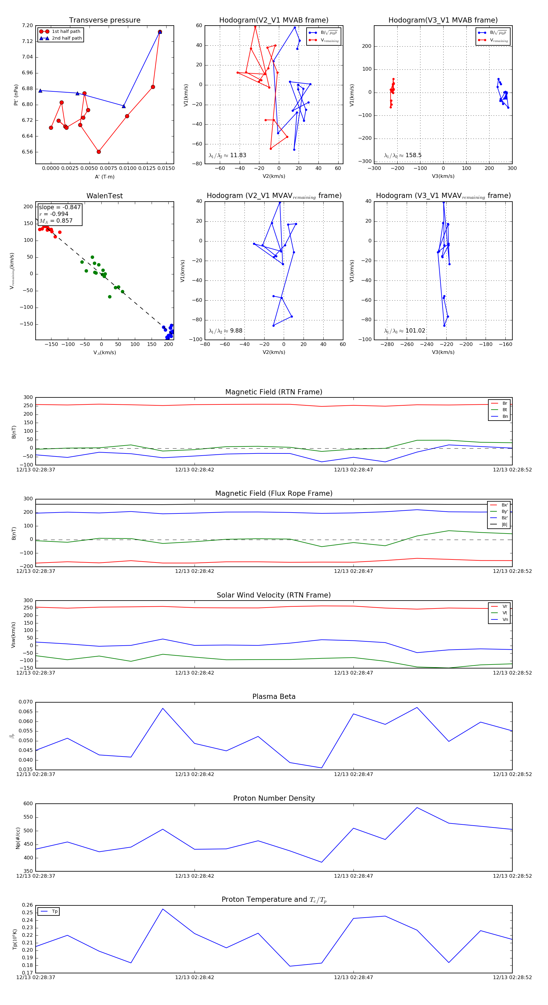
Flux Rope in 2022

Flux Rope Event 2022-12-13 02:28:37 ~ 2022-12-13 02:28:52 (16 seconds)


plot