HOME   LIST
‹–   –›

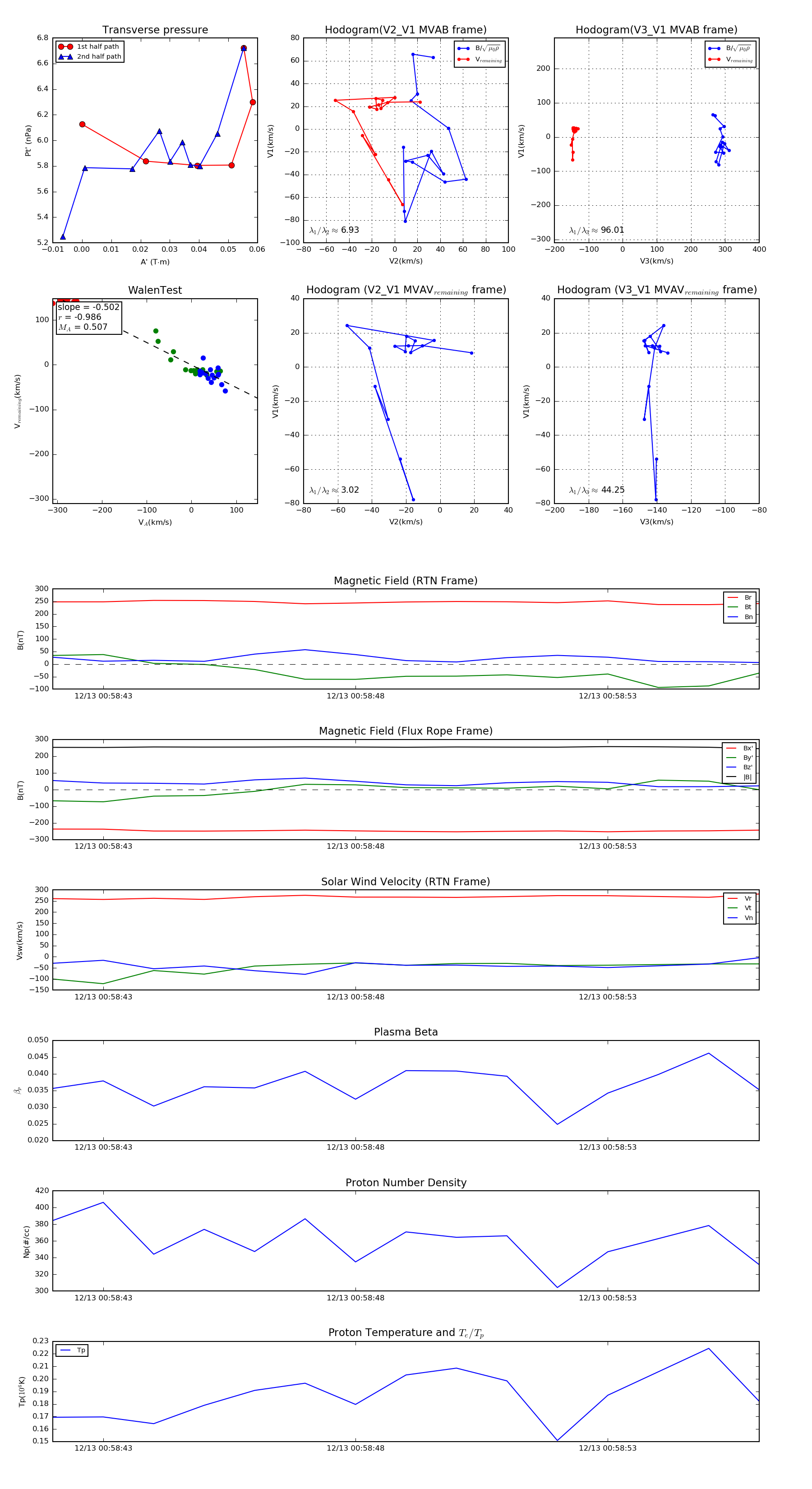
Flux Rope in 2022

Flux Rope Event 2022-12-13 00:58:42 ~ 2022-12-13 00:58:56 (15 seconds)


plot