HOME   LIST
‹–   –›

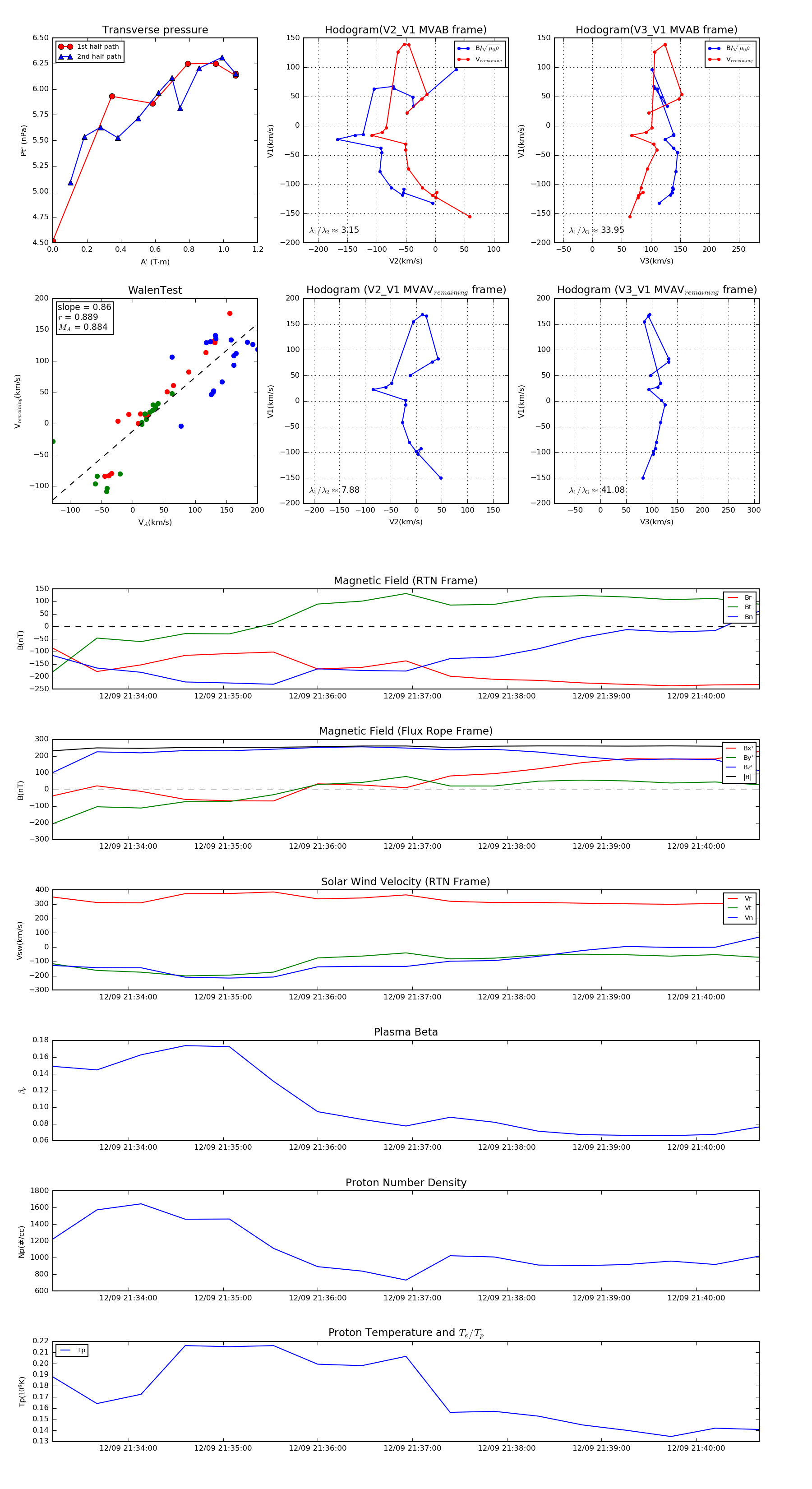
Flux Rope in 2022

Flux Rope Event 2022-12-09 21:33:12 ~ 2022-12-09 21:40:40 (449 seconds)


plot