HOME   LIST
‹–   –›

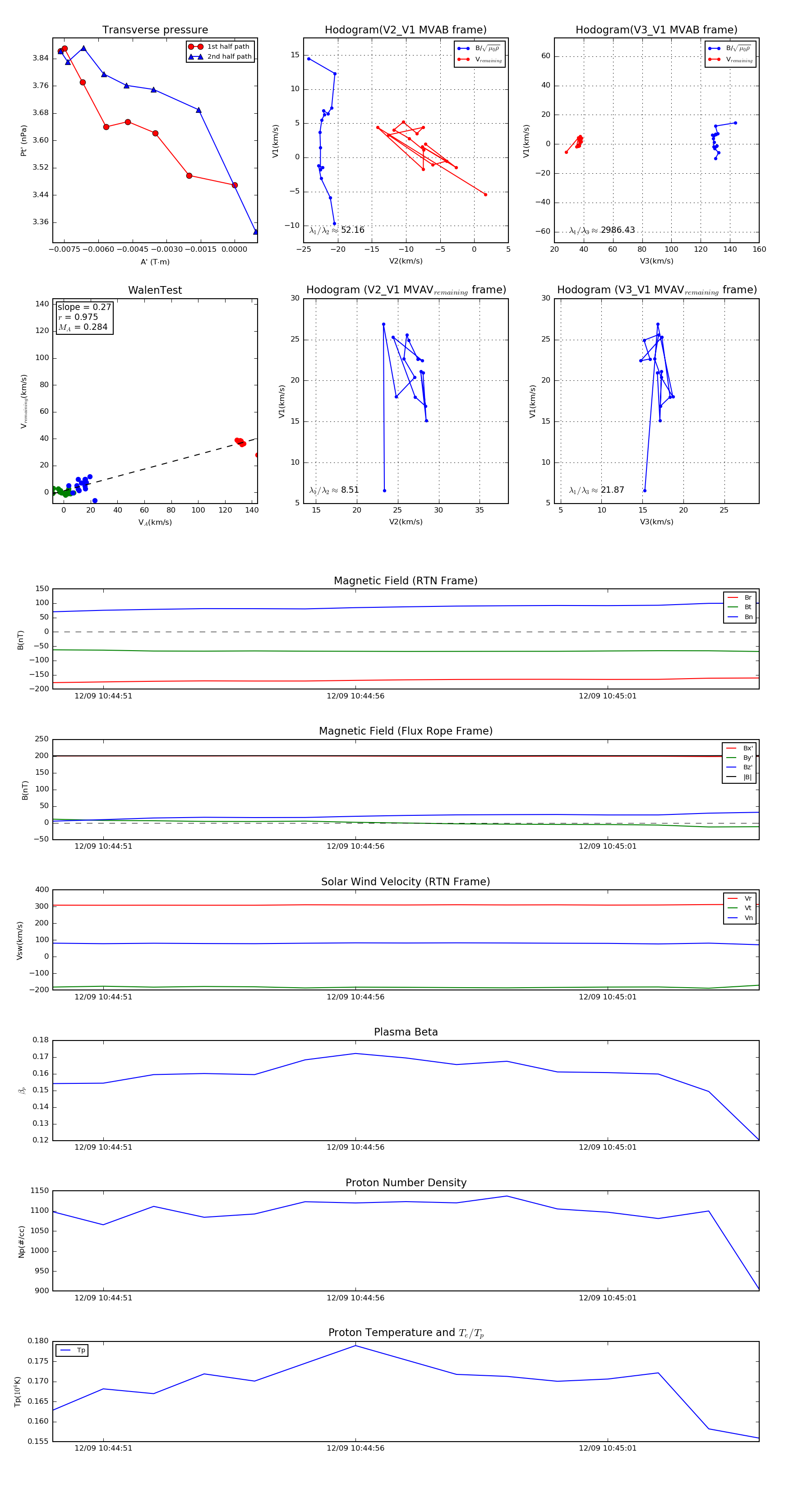
Flux Rope in 2022

Flux Rope Event 2022-12-09 10:44:50 ~ 2022-12-09 10:45:04 (15 seconds)


plot