HOME   LIST
‹–   –›

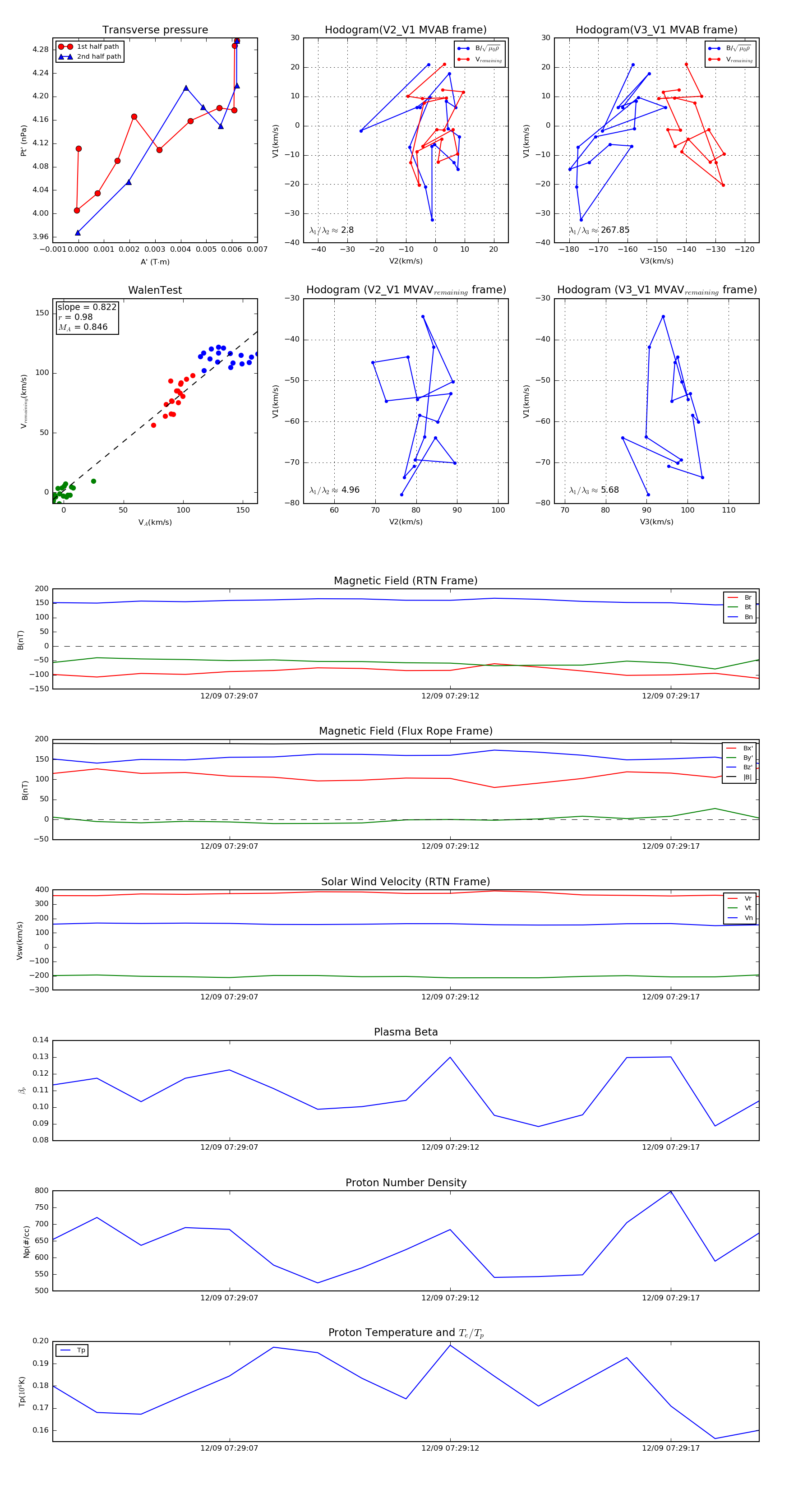
Flux Rope in 2022

Flux Rope Event 2022-12-09 07:29:03 ~ 2022-12-09 07:29:19 (17 seconds)


plot