HOME   LIST
‹–   –›

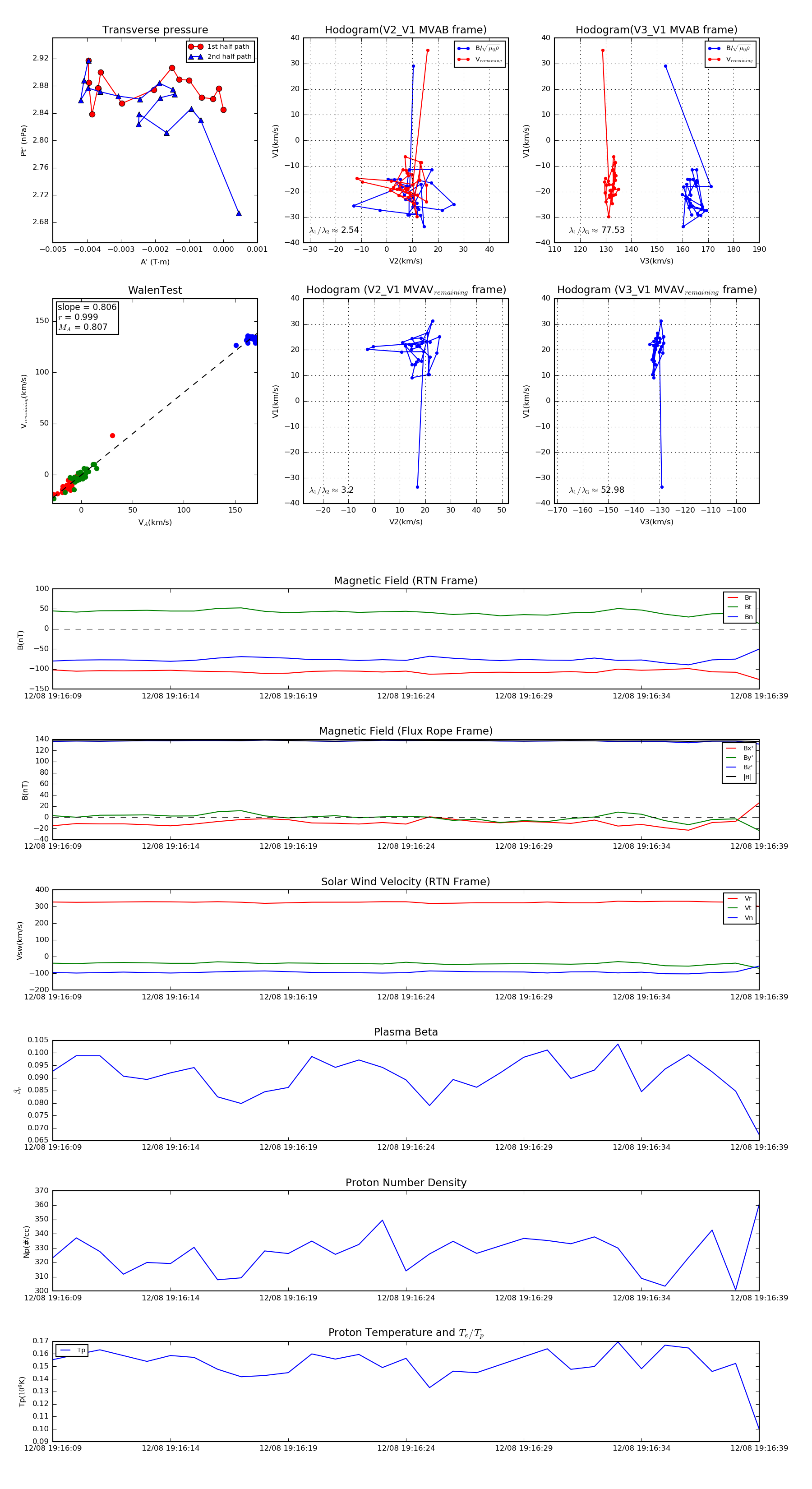
Flux Rope in 2022

Flux Rope Event 2022-12-08 19:16:09 ~ 2022-12-08 19:16:39 (31 seconds)


plot