HOME   LIST
‹–   –›

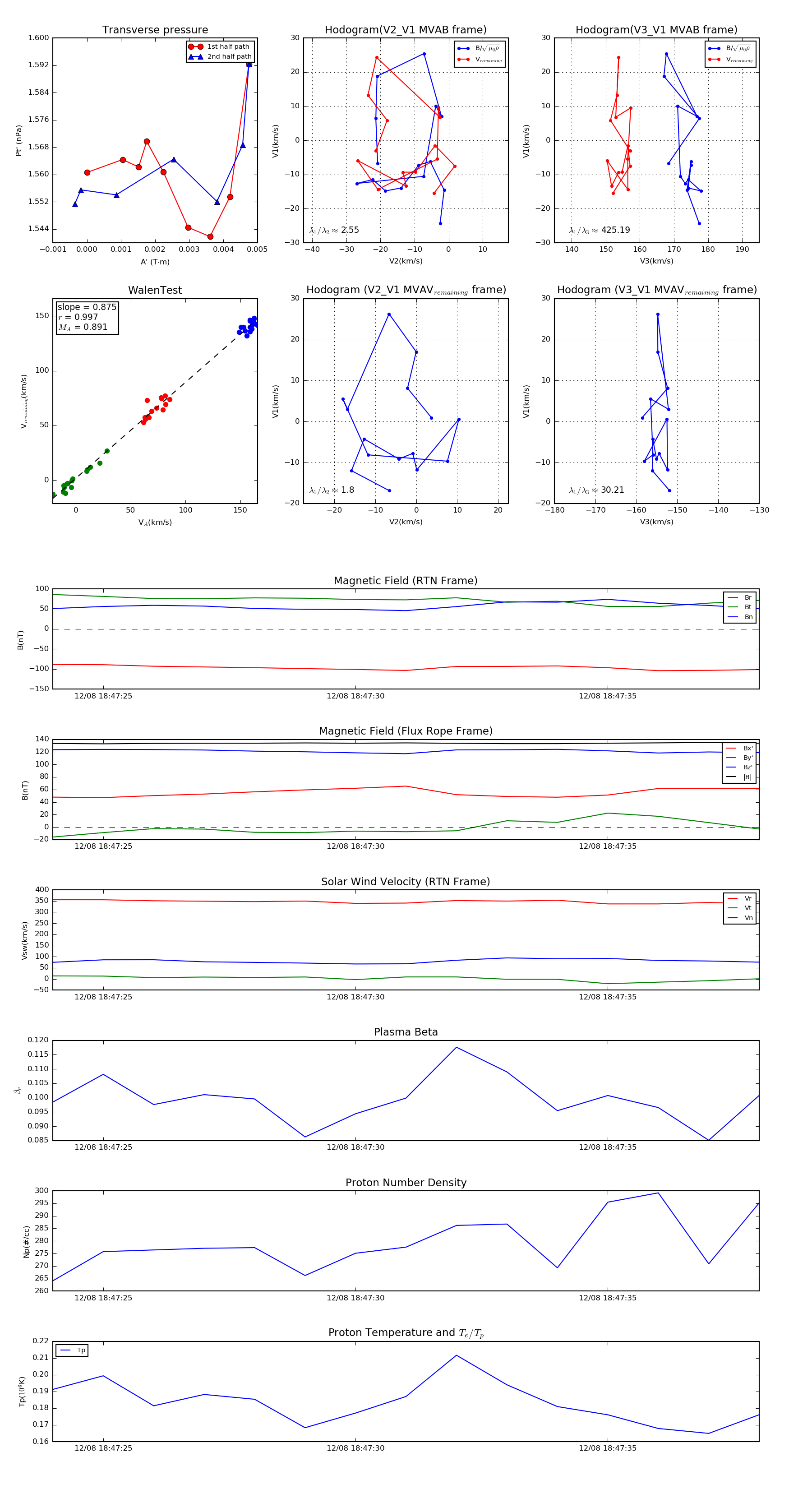
Flux Rope in 2022

Flux Rope Event 2022-12-08 18:47:24 ~ 2022-12-08 18:47:38 (15 seconds)


plot