HOME   LIST
‹–   –›

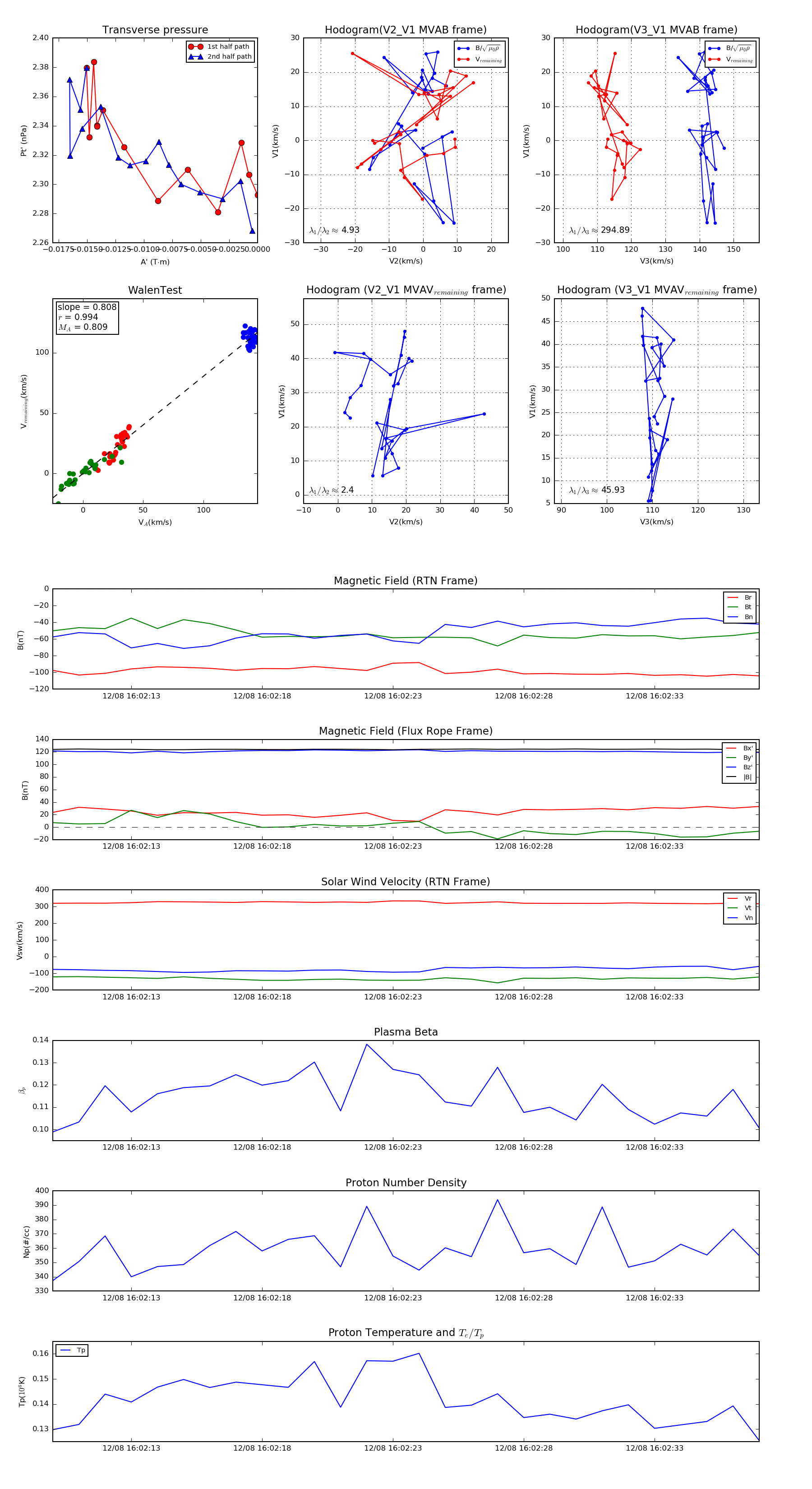
Flux Rope in 2022

Flux Rope Event 2022-12-08 16:02:10 ~ 2022-12-08 16:02:37 (28 seconds)


plot