HOME   LIST
‹–   –›

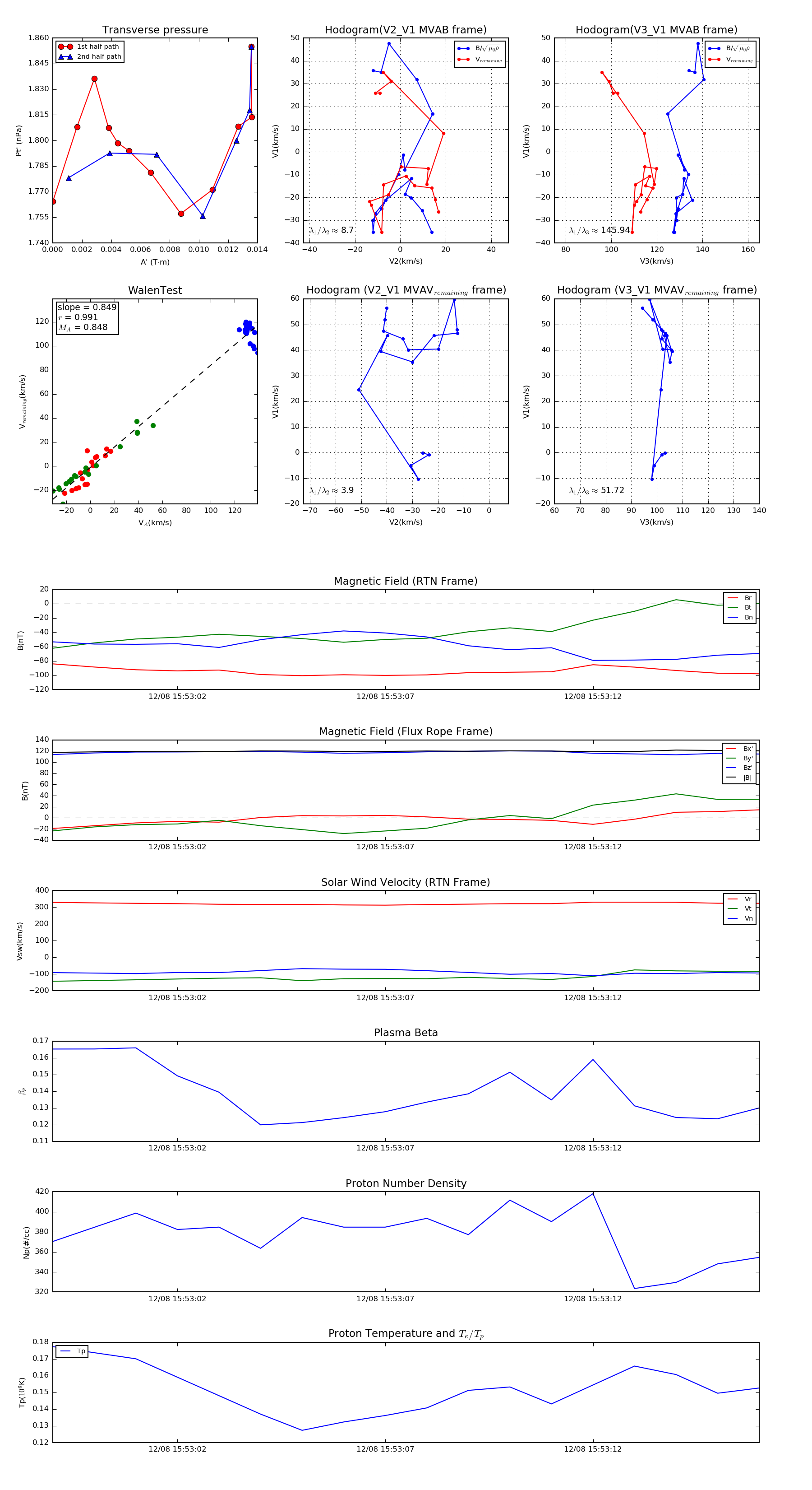
Flux Rope in 2022

Flux Rope Event 2022-12-08 15:52:59 ~ 2022-12-08 15:53:16 (18 seconds)


plot