HOME   LIST
‹–   –›

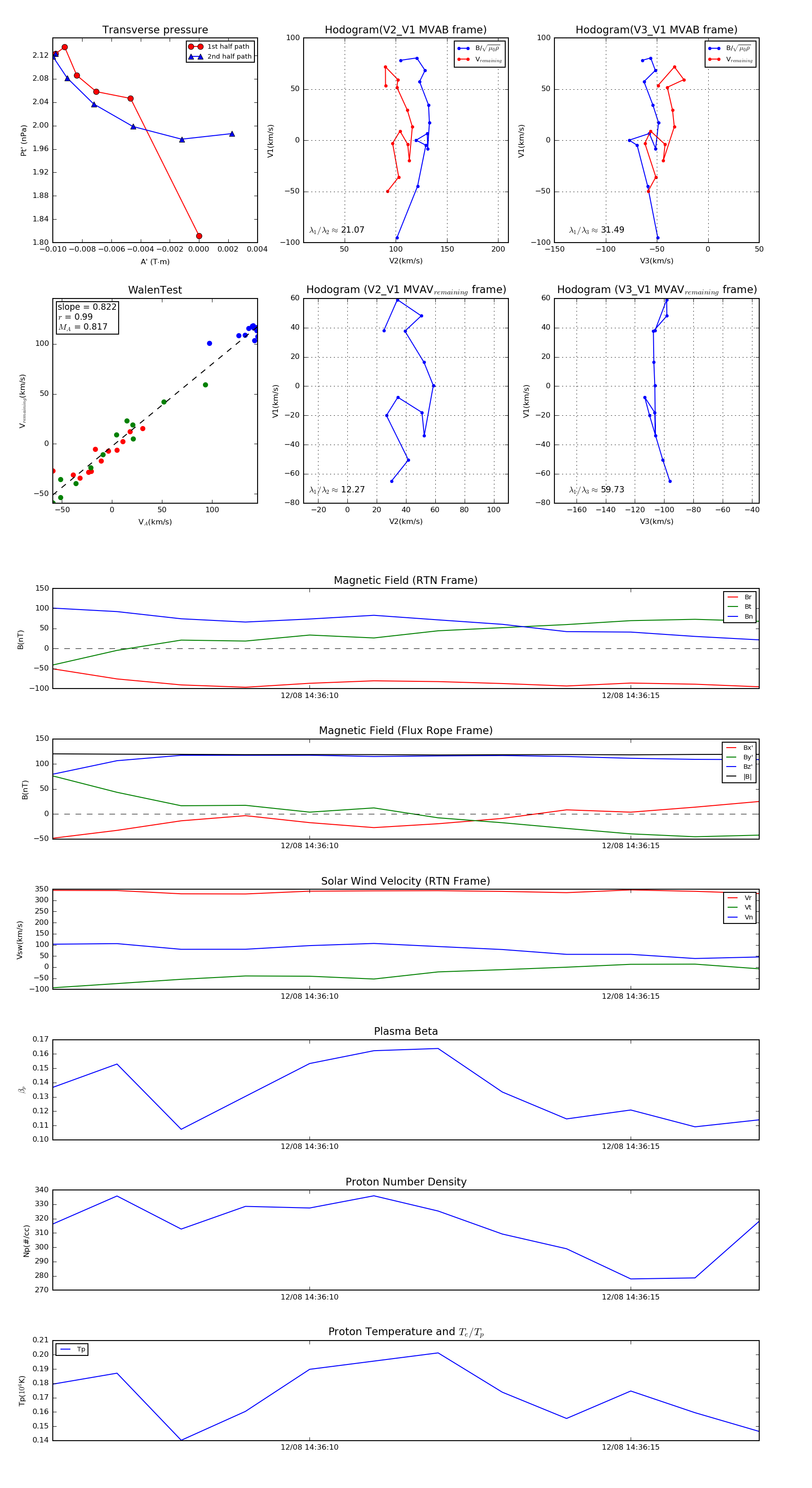
Flux Rope in 2022

Flux Rope Event 2022-12-08 14:36:06 ~ 2022-12-08 14:36:17 (12 seconds)


plot