HOME   LIST
‹–   –›

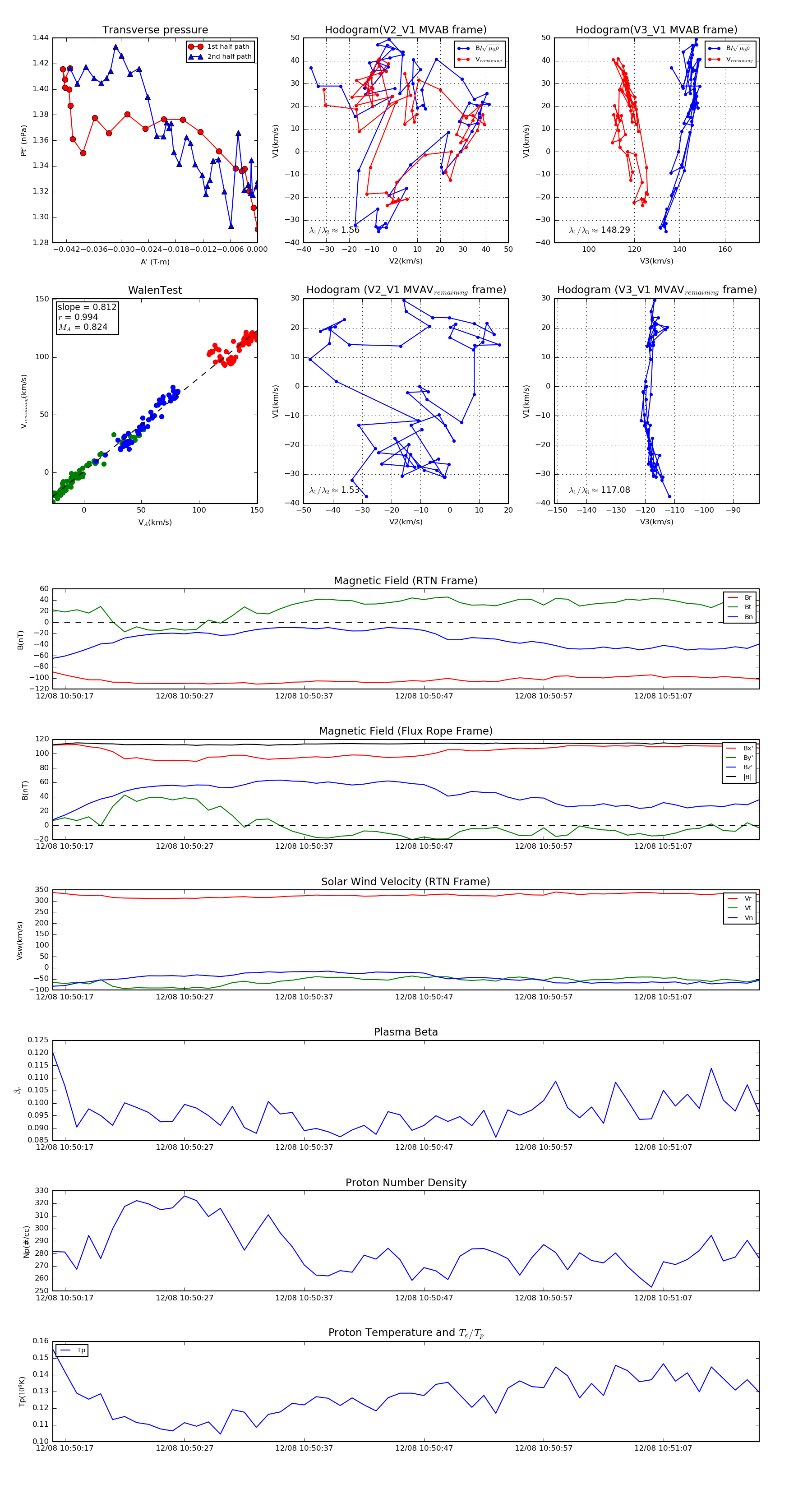
Flux Rope in 2022

Flux Rope Event 2022-12-08 10:50:16 ~ 2022-12-08 10:51:15 (60 seconds)


plot