HOME   LIST
‹–   –›

Flux Rope in 2022

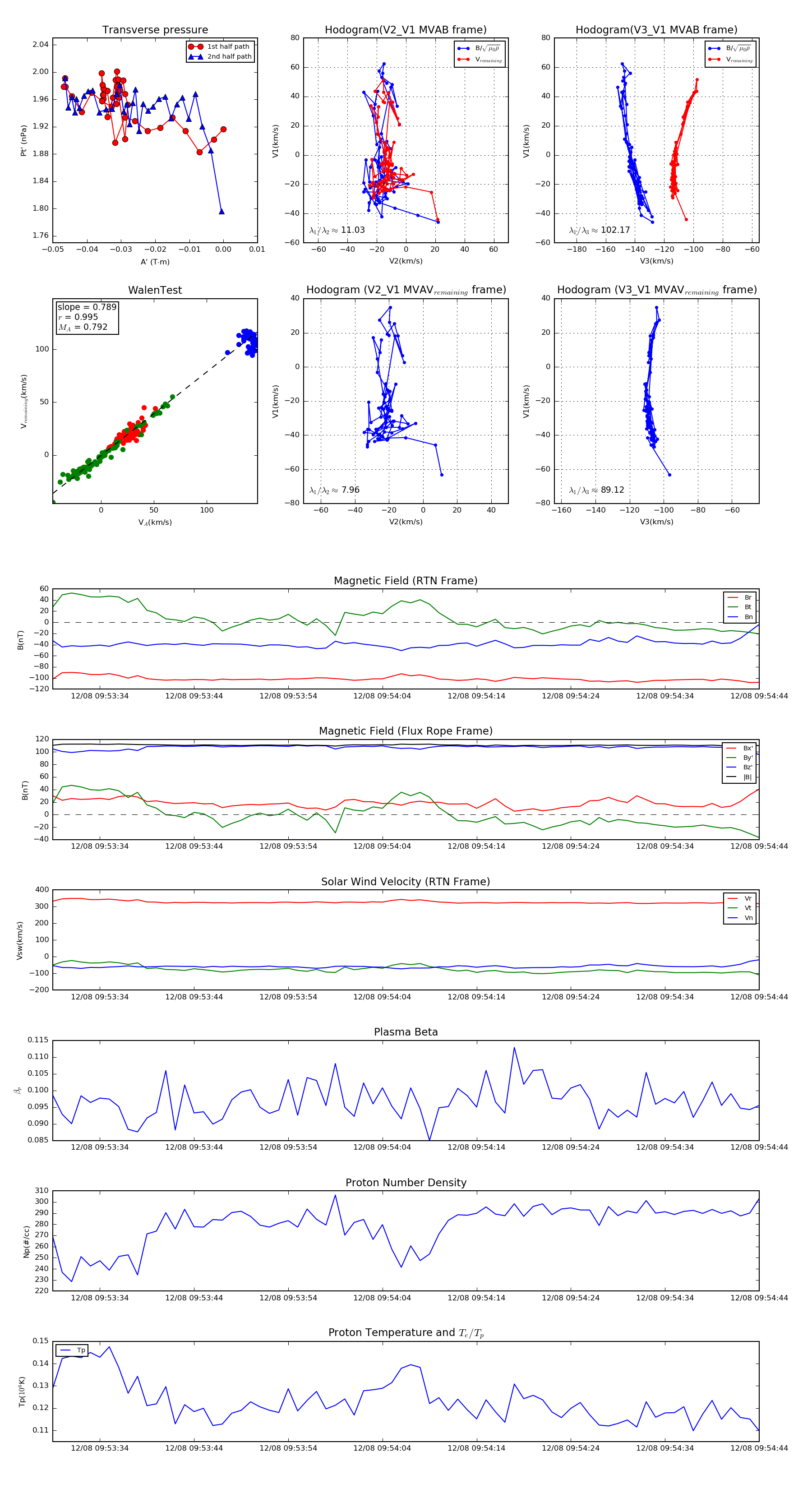
Flux Rope Event 2022-12-08 09:53:29 ~ 2022-12-08 09:54:44 (76 seconds)


plot