HOME   LIST
‹–   –›

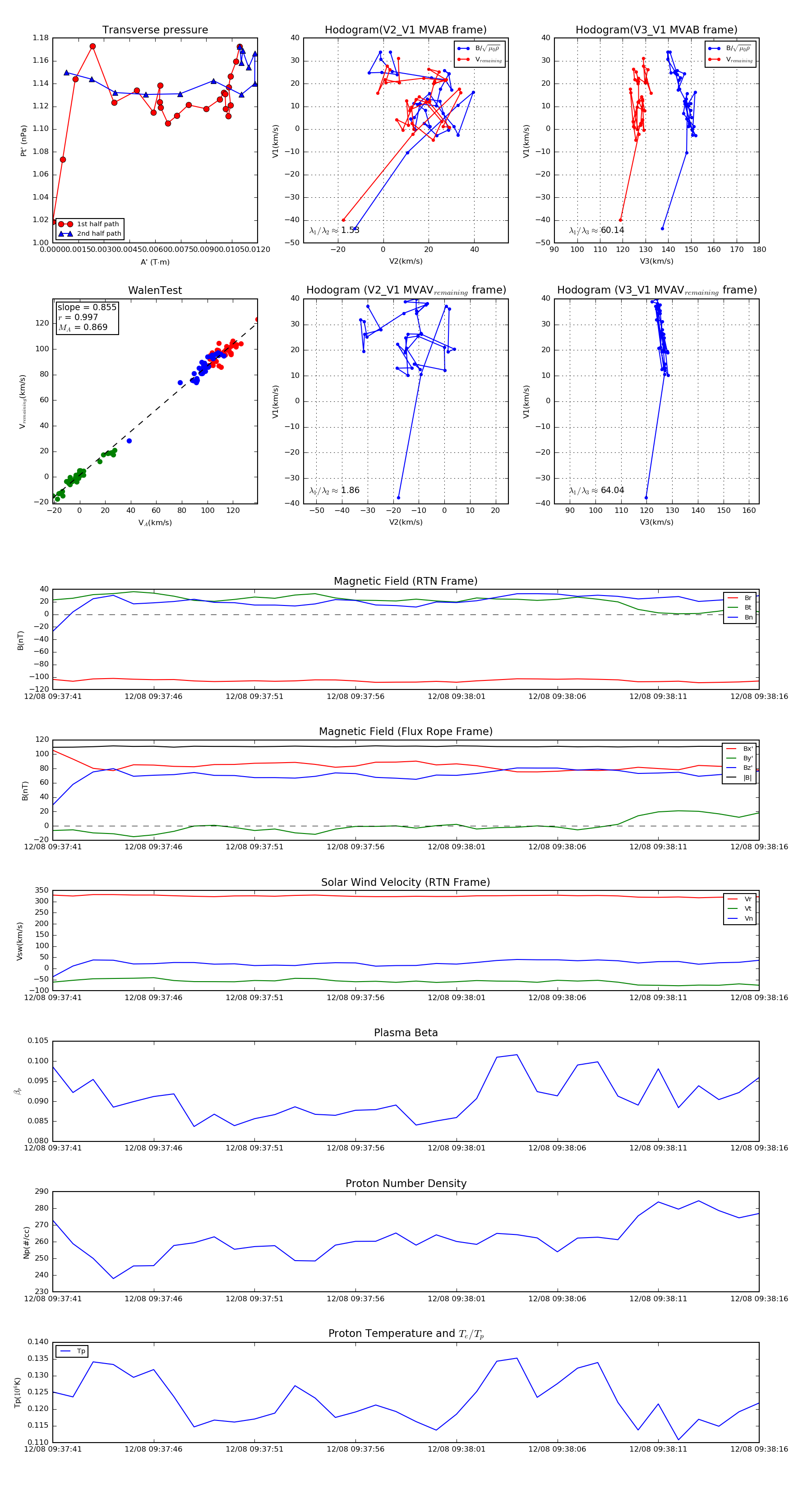
Flux Rope in 2022

Flux Rope Event 2022-12-08 09:37:41 ~ 2022-12-08 09:38:16 (36 seconds)


plot