HOME   LIST
‹–   –›

Flux Rope in 2022

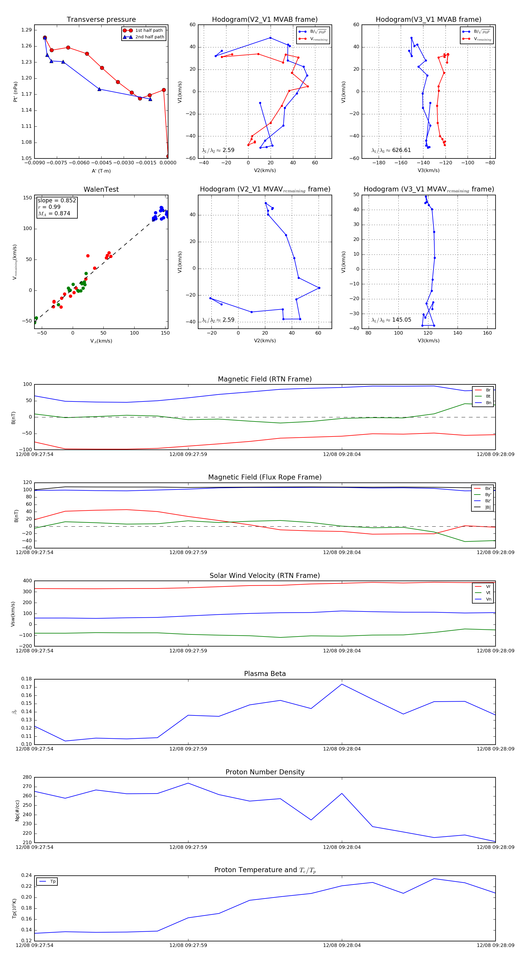
Flux Rope Event 2022-12-08 09:27:54 ~ 2022-12-08 09:28:09 (16 seconds)


plot