HOME   LIST
‹–   –›

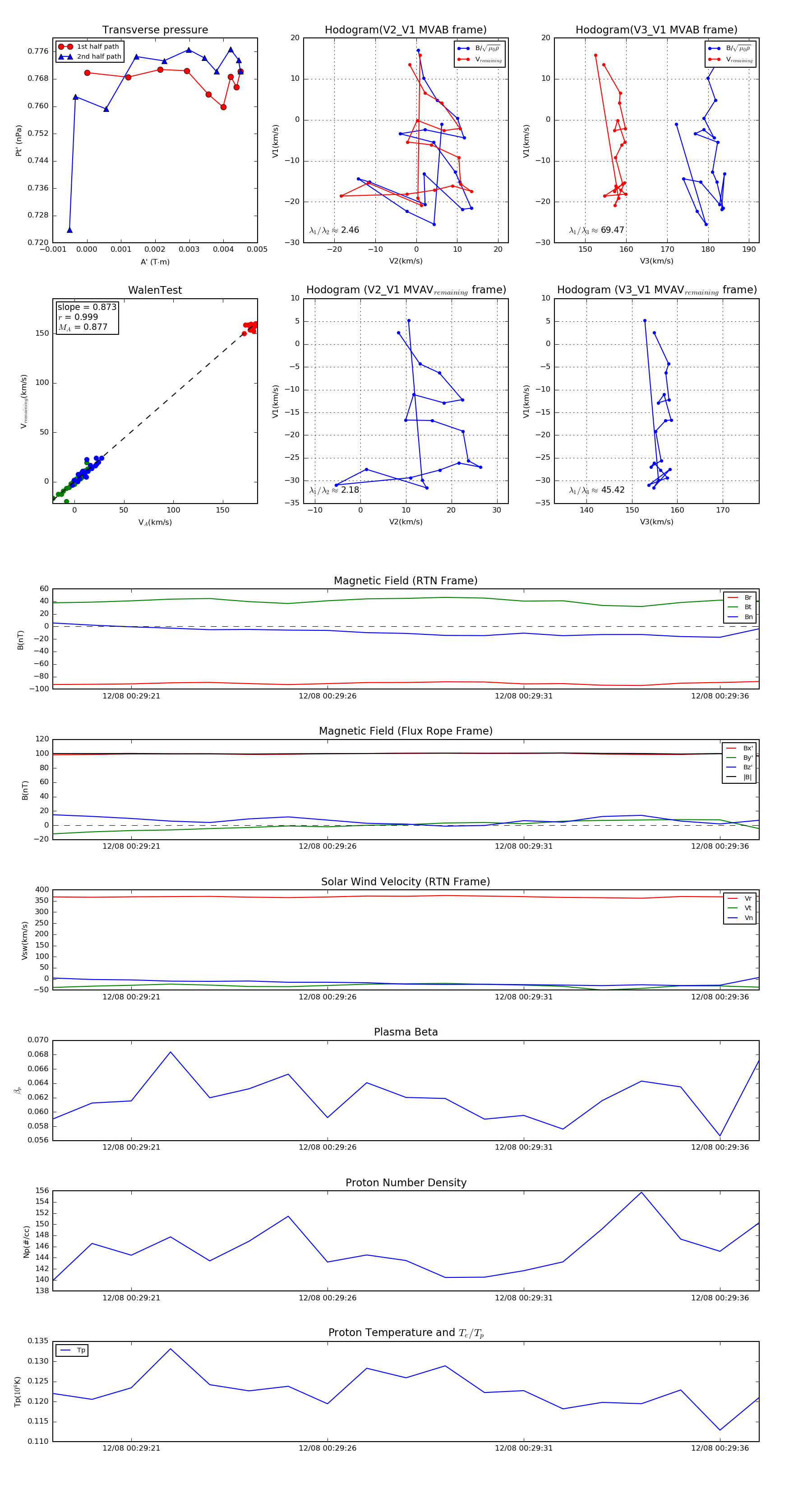
Flux Rope in 2022

Flux Rope Event 2022-12-08 00:29:19 ~ 2022-12-08 00:29:37 (19 seconds)


plot